一.DNS原理
1.DNS是什么
DNS 全称:Domain Name System (域名系统)
DNS其实是一个数据库,是用于 TCP/IP 程序的分布式数据库,同时也是一种重要的网络协议。DNS储存了网络中的 IP 地址与对应主机的信息,邮件路由信息和其他网络应用方面的信息,用户通过询问解决库(解决库发送询问并对DNS回应进行说明)在 DNS 上查询信息。
2.DNS作用
DNS是网络分层里的应用层协议,事实上他是为其他应用层协议工作的,就是把域名,或者说主机名转化为IP地址(同时也提供反向域名查询的功能),类似字典,比如访问 www.baidu.com,实际访问的是它的IP地址,因为机器识别的是拥有固定格式和含义的IP地址,而域名可以千奇百怪,甚至是中文,不利于识别。还有比如公司内部的域验证,通过分配给员工的域账号登录内网就必须通过DNS来找到域名权限服务器,来认证身份,故有些书上说:DNS是因特网世界里不可缺少的东西,简单来说DNS就是每个IP地址都可以有一个主机名,主机名由一个或多个字符串组成,字符串之间用小数点隔开。有了主机名,就不要死记硬背每台IP设备的IP地址,只要记住相对直观有意义的主机名就行了。这就是DNS协议所要完成的功能
3.DNS记录类型
A记录 A(Address)记录是用来指定主机名(或域名)对应的IP地址记录。用户可以将该域名下的网站服务器指向到自己的web server上。同时也可以设置域名的子域名。通俗来说A记录就是服务器的IP,域名绑定A记录就是告诉DNS,当你输入域名的时候给你引导向设置在DNS的A记录所对应的服务器。 简单的说,A记录是指定域名对应的IP地址。
NS记录 NS(Name Server)记录是域名服务器记录,用来指定该域名由哪个DNS服务器来进行解析。 注册域名时,总有默认的DNS服务器,每个注册的域名都是由一个DNS域名服务器来进行解析的,DNS服务器NS记录地址一般以以下的形式出现: ns1.domain.com、ns2.domain.com等。 简单的说,NS记录是指定由哪个DNS服务器解析你的域名。
MX记录 MX(Mail Exchanger)记录是邮件交换记录,它指向一个邮件服务器,用于电子邮件系统发邮件时根据收信人的地址后缀来定位邮件服务器。例如,当Internet上的某用户要发一封信给 user@mydomain.com 时,该用户的邮件系统通过DNS查找mydomain.com这个域名的MX记录,如果MX记录存在, 用户计算机就将邮件发送到MX记录所指定的邮件服务器上。
CNAME记录 CNAME(Canonical Name )别名记录,允许您将多个名字映射到同一台计算机。通常用于同时提供WWW和MAIL服务的计算机。例如,有一台计算机名为 “host.mydomain.com”(A记录),它同时提供WWW和MAIL服务,为了便于用户访问服务。可以为该计算机设置两个别名(CNAME):WWW和MAIL, 这两个别名的全称就“www.mydomain.com”和“mail.mydomain.com”,实际上他们都指向 “host.mydomain.com”。
TXT记录 TXT记录,一般指某个主机名或域名的说明,如:admin IN TXT “管理员, 电话:XXXXXXXXXXX”,mail IN TXT “邮件主机,存放在xxx , 管理人:AAA”,Jim IN TXT “contact: abc@mailserver.com”,也就是您可以设置 TXT 内容以便使别人联系到您。 TXT的应用之一,SPF(Sender Policy Framework)反垃圾邮件。SPF是跟DNS相关的一项技术,它的内容写在DNS的TXT类型的记录里面。MX记录的作用是给寄信者指明某个域名的邮件服务器有哪些。SPF的作用跟MX相反,它向收信者表明,哪些邮件服务器是经过某个域名认可会发送邮件的。SPF的作用主要是反垃圾邮件,主要针对那些发信人伪造域名的垃圾邮件。例如:当邮件服务器收到自称发件人是spam@gmail.com的邮件,那么到底它是不是真的gmail.com的邮件服务器发过来的呢,我们可以查询gmail.com的SPF记录,以此防止别人伪造你来发邮件。
TTL值 TTL(Time-To-Live)原理:TTL是IP协议包中的一个值,它告诉网络路由器包在网络中的时间是否太长而应被丢弃。有很多原因使包在一定时间内不能被传递到目的地。例如,不正确的路由表可能导致包的无限循环。一个解决方法就是在一段时间后丢弃这个包,然后给发送者一个报文,由发送者决定是否要重发。TTL的初值通常是系统缺省值,是包头中的8位的域。
TTL的最初设想是确定一个时间范围,超过此时间就把包丢弃。由于每个路由器都至少要把TTL域减一,TTL通常表示包在被丢弃前最多能经过的路由器个数。当记数到0时,路由器决定丢弃该包,并发送一个ICMP报文给最初的发送者。
简单的说,TTL就是一条域名解析记录在DNS服务器中的存留时间。当各地的DNS服务器接受到解析请求时,就会向域名指定的NS服务器发出解析请求从而获得解析记录;在获得这个记录之后,记录会在DNS服务器中保存一段时间,这段时间内如果再接到这个域名的解析请求,DNS服务器将不再向NS服务器发出请求,而是直接返回刚才获得的记录,而这个记录在DNS服务器上保留的时间,就是TTL值。
TTL值设置的应用: 一是增大TTL值,以节约域名解析时间,给网站访问加速。 一般情况下,域名的各种记录是极少更改的,很可能几个月、几年内都不会有什么变化。我们完全可以增大域名记录的TTL值让记录在各地DNS服务器中缓存的时间加长,这样在更长的一段时间内,我们访问这个网站时,本地ISP的DNS服务器就不需要向域名的NS服务器发出解析请求,而直接从缓存中返回域名解析记录。
二是减小TTL值,减少更换空间时的不可访问时间。 更换空间99.9%会有DNS记录更改的问题,因为缓存的问题,新的域名记录在有的地方可能生效了,但在有的地方可能等上一两天甚至更久才生效。结果就是有的人可能访问到了新服务器,有的人访问到了旧服务器。仅仅是访问的话,这也不是什么大问题,但如果涉及到了邮件发送,这个就有点麻烦了,说不定哪封重要信件就被发送到了那已经停掉的旧服务器上。
为了尽可能的减小这个各地的解析时间差,合理的做法是:
第一步,先查看域名当前的TTL值,我们假定是1天。
第二步,修改TTL值为可设定的最小值,可能的话,建议为1分钟,就是60。
第三步,等待一天,保证各地的DNS服务器缓存都过期并更新了记录。
第四步,设置修改新记录,这个时候各地的DNS就能以最快的速度更新到新的记录。
第五步,确认各地的DNS已经更新完成后,把TTL值设置成您想要的值。 一般操作系统的默认TTL值如下: TTL=32 Windows 9x/Me TTL=64 LINUX TTL=128 Windows 200x/XP TTL=255 Unix
PTR值 PTR是pointer的简写,用于将一个IP地址映射到对应的域名,也可以看成是A记录的反向,IP地址的反向解析。 PTR主要用于邮件服务器,比如邮箱AAA@XXX.com给邮箱BBB@yahoo.com发了一封邮件,yahoo邮件服务器接到邮件时会查看这封邮件的头文件,并分析是由哪个IP地址发出来的,然后根据这个IP地址进行反向解析,如果解析结果对应XXX.com的IP地址就接受这封邮件,反之则拒绝接收这封邮件。
泛域名与泛解析 泛域名是指在一个域名根下,以 .Domain.com的形式表示这个域名根所有未建立的子域名。 泛解析是把.Domain.com的A记录解析到某个IP 地址上,通过访问任意的前缀.domain.com都能访问到你解析的站点上。
域名绑定 域名绑定是指将域名指向服务器IP的操作。
域名转向 域名转向又称为域名指向或域名转发,当用户地址栏中输入您的域名时,将会自动跳转到您所指定的另一个域名。一般是使用短的好记的域名转向复杂难记的域名。
4.查询自己的DNS与dig命令使用
5.原理性文档
以访问www.为例说明(主机为Windows系统)
1)客户端首先检查本地c:\windows\system32\drivers\etc\host文件,是否有对应的IP地址,若有,则直接访问WEB站点,若无
2)客户端检查本地缓存信息,若有,则直接访问WEB站点,若无
3)本地DNS检查缓存信息,若有,将IP地址返回给客户端,客户端可直接访问WEB站点,若无
4)本地DNS检查区域文件是否有对应的IP,若有,将IP地址返回给客户端,客户端可直接访问WEB站点,若无,
5)本地DNS根据cache.dns文件中指定的根DNS服务器的IP地址,转向根DNS查询。
6)根DNS收到查询请求后,查看区域文件记录,若无,则将其管辖范围内.com服务器的IP地址告诉本地DNS服务器
7).com服务器收到查询请求后,查看区域文件记录,若无,则将其管辖范围内.xxx服务器的IP地址告诉本地DNS服务器
8).xxx服务器收到查询请求后,分析需要解析的域名,若无,则查询失败,若有,返回www.的IP地址给本地服务器
9)本地DNS服务器将www.的IP地址返回给客户端,客户端通过这个IP地址与WEB站点建立连接
二.域名系统中的域名
1.何为域名
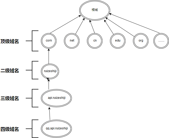
人和人要互相识别和记忆,需要名字作为辅助,而对于网络世界,在因特网内也需要一种命名系统来做类似的事情,该系统使用了域来划分,任何一个网络里的主机(或者路由器)都有独一无二的域名(类似国家代码),域又能继续划分为子域(类似每个国家有不同的省份代码),子域还能继续划分(每个省都有自己的各个城市的代码)……在因特网内对应的就是顶级域名(com,net,cn,org等),二级域名……注意这仅仅是一种逻辑的划分。而这些域名系统在形式上组成了一种树结构。如下图

名字(也叫标号)组成只能是英文或者数字,目前中文也支持了,长度不大于63个字符,总共完整域名长度不超过255个字符,英文域名不区分大小写,从右到左,域名级别依次降低。www是表示万维网,不属于域名
2.域名的树结构’

3.域名服务器
DNS服务器管理范围的单位是区,不是域,因为区才是DNS服务器管理的实际范围,区是域的子集,同一个区里的主机节点必须互通,它们都有一个统一的访问权限,该访问权限在通过一个权限域名服务器管理。比如,公司睿择世纪,有两个部门研发和后勤,部门研发又有两个分部ios和java,睿择世纪会设立一个区叫ruizeshiji.com(区和域可以同名),这是一个大的权限范围,然后下属再设立一个区,叫ios.ruizeshiji.com,那么区ruizeshiji.com和ios.ruizeshiji.com都属于域ruizeshiji.com。

DNS服务器也是类似域名空间树一样的树结构,依次分为根域名服务器(知道所有的顶级域名服务器的域名和IP,最重要,它要是瘫痪,整个DNS就完蛋),然后是顶级域名服务器(管理二级域名),其次是权限域名服务器(负责区的域名服务器)。
最后是本地域名服务器(也叫默认域名服务器),本地域名服务器离主机很近(书上说不超过几个路由器),速度很快,其实本地域名服务器本质不属于域名服务器架构。
三.域名解析过程
当一个应用需要把主机名解析为IP地址时,该应用进程就调用地址解析程序,它自己就变为了DNS的一个客户,把待解析的域名放在DNS请求报文中,以UDP方式先发给本地域名服务器,本地域名服务器在查找域名后,把对应的IP地址放在回答报文中返回,应用程序获得目的主机的IP地址后即可进行通信。若本地域名服务器不能回答该请求,则此域名服务器就暂时称为DNS的另一个客户,并向其他域名服务器发出查询请求。这种过程直至找到能够回答该请求的域名服务器为止。
1.客户端向域名服务器查询采用递归模式

如果主机所询问的本地域名服务器不知道被查询的域名的IP地址,那么本地域名服务器就以DNS客户端的身份(递归思想),向根域名服务器继续发出查询报文(替主机查询),不让主机自己进行查询。递归查询返回的结果或者是IP,或者报错。这是从上到下的递归查询过程。
2.本地域名服务器向根域查询采用迭代查询
当根域名服务器收到本地域名服务器的查询请求,要么给出ip,要么通知本地域名服务器下一步应该去请求哪一个顶级域名服务器查询(并告知本地域名服务器自己知道的顶级域名的IP),让本地域名服务器继续查询,而不是替他查询。同理,顶级域名服务器无法返回IP的时候,也会通知本地域名服务器下一步向谁查询(查询哪一个权限域名服务器)……这是一个迭代过程。
四.DNS协议端口
1.DNS网络层协议
DNS同时支持UDP和TCP访问,当名字解析器发出一个查询请求,并且返回响应报文中的TC位设置为1时,名字解析器通常使用TCP重发原来的查询请求,TCP能将用户的数据流分为一些报文段,用多个报文段来传送任意长度的用户数据,即允许返回的响应超过512个字节。
此外,为了减轻单台DNS服务器的负载,有时要将同一DNS区域的内容保存在多个DNS服务器中(主从备份,分布式存储),这时,就要用到DNS的“区域传输”功能。在分布式的DNS数据库中,当一个域的辅助名字服务器在启动时,将从该域的主名字服务器执行区域传送。辅助服务器将定时(通常是3小时)向主服务器进行查询以便了解主服务器数据是否发生变动,如果有变动,为了数据一致性,将执行一次区域传送,区域传送将使用TCP,因为传送的数据远比一个查询或响应多。
故DNS主要使用UDP,TCP为辅,如果是UDP,那么无论是名字解析器还是名字服务器都必须自己处理超时和重传。此外,DNS不像其他的使用UDP的应用一样,大部分操作集中在局域网上,DNS查询和响应通常经过广域网。分组丢失率和往返时间的不确定性在广域网上比局域网上更大。这样对于DNS客户程序,一个好的重传和超时程序就显得更重要。
2.DNS使用端口
DNS服务器使用的熟知端口号无论对UDP还是TCP都是53
原文链接:https://www.cnblogs.com/rxysg/p/15696992.html
原创文章,作者:优速盾-小U,如若转载,请注明出处:https://www.cdnb.net/bbs/archives/16008