今年7月,《上海市培育“元宇宙”新赛道行动方案(2022-2025年)》(以下简称《行动方案》)公布。《行动方案》明确,到2025年,上海“元宇宙”相关产业规模将达3500亿元,培育10家以上具有国际竞争力的创新型头部企业和“链主企业”,打造100家以上掌握核心技术、高能级高成长的“专精特新”企业。
上海市投资促进服务中心主任王东表示,元宇宙作为上海首批布局的四大新赛道之一,一经推出就受到海内外高度关注。
从去年的谋篇布局,到本月发布的行动方案,再到今天举行的2022上海元宇宙峰会,上海已经成为第一个在行动层面率先起跑的省市。

从中央到地方,都在鼓励并争相布局元宇宙新赛道。
2022年1月,在工业和信息化部召开的中小企业发展情况发布会上,工业和信息化部中小企业局局长梁志峰表示,特别要注重培育一批深耕专业领域工业互联网、工业软件、网络与数据安全、智能传感器等方面的“小巨人”企业,培育一批进军元宇宙、区块链、人工智能等新兴领域的创新型中小企业。
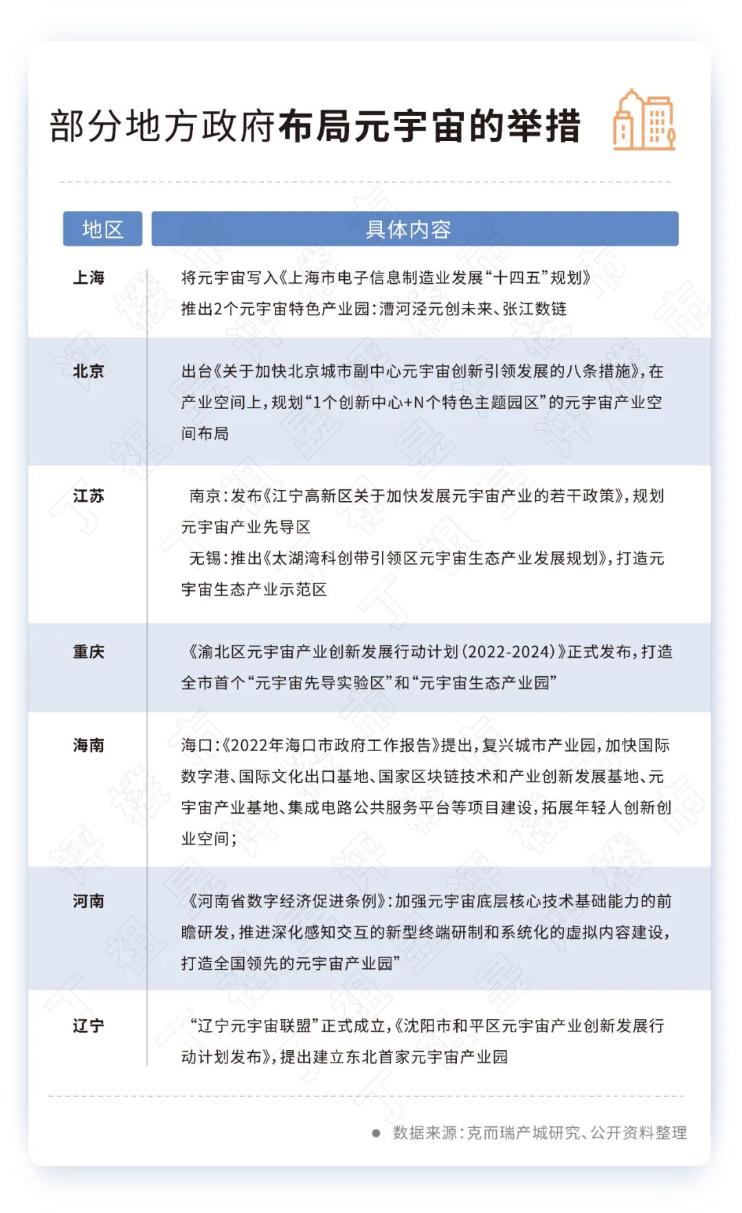
主打元宇宙主题的产业园亦层出不穷。或是以“硬件”为主,立足VR/AR核心硬件制造产业主线,或是以“软件”为主,着重布局游戏、影视、社交等细分领域。

“十四五”期间,要发展战略性新兴产业,国家层面重视人工智能、虚拟现实、移动互联网、物联网等产业发展,国家层面及各省市“十四五”规划纲要多次提到相关行业,促进了元宇宙相关产业的发展。
根据中商产业研究院发布的《中国元宇宙行业市场前景及投资机会研究报告》,预计2027年元宇宙市场规模将达1263.5亿元。

从概念形成到观念传播,从技术驱动到资本介入,“元宇宙”堪称近两年来风头最健的话题。
2021年甚至被称为“元宇宙元年”,国内外资本市场的动作足以印证:2021年3月,元宇宙第一股Roblox在美国纽交所上市,首日市值超过380亿美金;7月,Facebook宣布要在五年内转型成元宇宙公司并于10月正式更名为Meta;8月,芯片巨头英伟达花费数亿美金,推出了为元宇宙打造的模拟平台Omniverse;11月,微软公司宣布将打造一个更加企业化的“元宇宙”,用户可在虚拟世界分享办公文件。
与此同时,国内阿里、腾讯、字节跳动、网易、百度、京东等互联网巨头也纷纷加入元宇宙这个赛道。

近日,Meta委托国际经济咨询公司Analysis Group 编写了一份元宇宙白皮书,该报告以移动设备的发展为依据,预测了元宇宙技术对全球经济的影响。
该报告称,如果元宇宙技术从2022年开始被采用,到2031年,元宇宙技术将为全球GDP贡献3.01万亿美元,其中三分之一(1.04万亿美元)来自亚太地区。


近年来受新冠疫情的影响,人们在物理世界见面减少,在数字世界中的联系更加紧密。
在这一背景之下,人们对于能够承载数字化生活方式的空间的要求日益提升。这让元宇宙中的数字空间有了发展的机会。
元宇宙这个概念,正在成为互联网和科技行业寄予厚望的新产业方向。资本市场上的炒家们也很爱它。
随着不同玩家的入局,元宇宙的概念也在快速地轮换,根据目前市场上的几种观点,大概可以分为以下四种理解方式:

2021年海外科技圈有一个讨论:中国的腾讯公司,是不是借着满世界的投资收购,有机会构建一个元宇宙呢?当时海外科技圈的逻辑是,腾讯借投资涉足了很多不同的平台和内容,它完全可以用统一的账号系统和经济秩序把这些平台打通,让不同的内容和数字资产可以跨平台流动、运行,也就相当于在各个平台下,构建起了一个底层数字宇宙。
2021年3月,共创游戏平台Roblox在纽交所上市,又引发了市场对元宇宙概念的关注。在当时,Roblox被市场公认为是最有元宇宙气质的虚拟平台,因为它既提供了一个虚拟游戏世界,又支持用户在其中自行创作小游戏,就像创建一个个的小世界。
透过腾讯看元宇宙,元宇宙像是一本打通整个数字世界的通用护照;透过Roblox看元宇宙,元宇宙像是一个用户也有管理员权限的开放世界游戏。加起来,我们能看到当时科技界对元宇宙有这么两个期待:


2021年下半年,Facebook公司改名Meta,说自己以后一切的事务都是以元宇宙优先而不再是Facebook平台优先了。当时让全世界都震惊了,没有听过这个词的人连夜四处打听:元宇宙是个什么东西,能够让Facebook连face都不要了?
在这个阶段,元宇宙的主创者们,对元宇宙的描绘更像一个高配3D的社交产品。像改名之后的Meta公司,12月发布了一个叫《地平线世界》的虚拟现实APP—一个元宇宙意义的社交/工作平台,是用来让用户们在元宇宙中创建内容与互动的。百度也推出一个元宇宙APP《希壤》—主打的也是虚拟空间定制,全真场景的人机互动,希望能够吸引客户进来做教育培训、举办展会、做营销活动、建虚拟产业园等等。
这些产品和之前的微博、抖音、Facebook不一样的是,元宇宙版本的社交产品试图给用户们提供接近现实的社交场景,而且这些虚拟角色和私人主场,是可以自行定制的。

在产业界忙着修建心目中的元宇宙的同时,产业界之外,不同的意见也开始出现了。其中最具代表性的一种声音是:元宇宙不应该是一种产品品类,而是一套技术的集成。
中国科学院虚拟经济与数据科学研究中心组研究院刘峰就说,21世纪以来,世界科技生态变得越发以互联网为核心,越发育,就越像一个类似大脑的复杂智能系统。在这个互联网大脑里,物联网、云计算、大数据、5G/6G、人工智能、区块链都像是这个大脑里神经系统发育的产物,元宇宙也是其中之一。
基于这个逻辑,元宇宙是基于互联网大脑架构的,人类群体思维空间或梦境世界的实体化。构建元宇宙,就等于是把现有的互联网技术和互联网人群都集合起来,共建一个人类群体梦境。

Twitter上的一位名叫Shaan Puri的博主认为,人类对元宇宙有误解,大部分人认为元宇宙是一个虚拟世界,但是真正的元宇宙并不是某一个空间,而是某一个关键时点,指的是未来人工智能变得比人类更聪明的那个时刻。Shaan Puri说,元宇宙也是这样的一个突变时刻,人们的数字生活价值大于物理生活价值的那一刻。
这个转变,20多年来已经在逐渐推进了:我们的工作从工厂转向了电脑,从会议室转向了视频会议;朋友从邻居变成社交媒体上的粉丝和关注者;孩子们的主要游戏方式,也从打篮球、踢足球变成了泡在《堡垒之夜》这样的游戏里。
演化下去,我们对屏幕的注意力可能从50%上升到90%,在那个时候,虚拟生活就会比真实生活要更重要。就正式进入元宇宙了。

如果从产业发展和时间维度上展望一下元宇宙的演进路径,大体可以分为三个阶段:
第一阶段是启动探索期。这个阶段不同行业都在进行一些技术单点的线上化、数字化与虚拟化的尝试,可以视为元宇宙的萌芽期。不同玩家都在此阶段试图寻找商业模式的方向,在游戏、NFT、终端硬件、虚拟人、社交应用等元宇宙细分赛道陆续发声,但技术及产品阶段较为早期,产品形态初级,商业模式大多尚未跑通,更多的是将元宇宙作为一种热点概念跟随和营销,概念炒作、观念传播远大于实体业绩。
第二阶段是架构完成期。这一阶段中,不同行业对于数字化与虚拟化有了更深入了解和技术沉淀,可以初步实现以单个行业为基础的各个独立元宇宙,这个阶段,也是商业模式成型阶段。
第三阶段是生态成熟期。不同独立行业的元宇宙开始逐步打通数据与标准,实现相似相融的整合阶段。
目前,我国的元宇宙可能尚处在第一阶段,各大企业尚在各类尝试中。
受生态技术(区块链、数字货币、超级计算力等)的先进性等问题限制,还停留在跟社交游戏、工业互联网和云办公平台抢市场的地步。
2022年5月,杭州钱塘元宇宙新天地开园,这是钱塘区首个元宇宙产业园。
2022年7月,在2022全国信息消费城市行(上海站)暨上海信息消费节上,市政府副秘书长庄木弟、市经济信息化委主任吴金城分别向“虹桥之源”上海在线新经济生态园,以及“张江数链”“漕河泾元创未来”两个上海“元宇宙”产业创新园授牌。
位于张江科学城范围内的“张江数链”总面积达1.91平方公里,现已围绕“元宇宙”链接、交互、计算、工具、生态五大环节形成了完整产业生态,并将着力打造“元宇宙”产业集聚和生态引领区;“漕河泾元创未来”则以流量高速公路、算力算法枢纽、标准试行平台、前沿应用场景为发力点,将建成国际一流的元宇宙产业首选地、创新协同区、人才蓄水池、集成应用场。
虽然,元宇宙技术的发展完善还需要时间,但是,元宇宙最终的样态注定不是由概念和设想决定的,而是会在不断发展创造中形成。
2022年,随着区块链、人工智能、云技术、数字孪生等技术的进一步发展,疫情以及新消费等供需多方面的影响,元宇宙似乎正向我们走来!
目前上海已拥有5G基站8.36万座,成为全国5G基站部署最多、覆盖最广的城市。
在“元宇宙”兴起的背景下,5G作为链接层的网络基础设施,其低延时、大带宽、高速度的特性,将有力支撑边缘计算、物联网、8K超高清等领域的颠覆性创新,叠加VR/AR、车联网、工业互联网、智慧医疗、智慧金融等消费级应用场景,将催生一批“杀手级”应用。
“元宇宙”概念的酝酿、观念的传播以及资本驱动下产业的迭代升级,是科技高速发展和人类想象力爆发合谋的过程。
对企业而言,可以尝试积极拥抱这一新事物,明确自身在元宇宙愿景中的布局和定位,加速数字化转型升级,锁定与自身的资源和能力相匹配的细分赛道,持续强化自身核心能力的建设,更好适应数字生态的发展并投入其中。
原文链接:https://sc.leju.com/news/2022-07-31/23256959529444361166150.shtml
原创文章,作者:优速盾-小U,如若转载,请注明出处:https://www.cdnb.net/bbs/archives/5871