1、概要
从用户在浏览器输入域名开始,到web页面加载完毕,这是一个说复杂不复杂,说简单不简单的过程,下文暂且把这个过程称作网页加载过程。下面我将依靠自己的经验,总结一下整个过程。如有错漏,欢迎指正。
阅读本文需要读者已有一定的计算机知识,了解TCP、DNS等。
2、分析
众所周知,打开一个网页的过程中,浏览器会因页面上的css/js/image等静态资源会多次发起连接请求,所以我们暂且把这个网页加载过程分成两部分:
- html(jsp/php/aspx) 页面加载(假设存在简单的Nginx负载均衡)
- css/js/image等 网页静态资源加载(假设使用cdn)
2.1 页面加载
先上一张图,直观明了地让大家了解下基本流程,然后我们再逐一分析。

2.1.1 DNS解析
什么是DNS解析?当用户输入一个网址并按下回车键的时候,浏览器得到了一个域名。而在实际通信过程中,我们需要的是一个IP地址。因此我们需要先把域名转换成相应的IP地址,这个过程称作DNS解析。
1) 浏览器首先搜索浏览器自身缓存的DNS记录。
或许很多人不知道,浏览器自身也带有一层DNS缓存。Chrome 缓存1000条DNS解析结果,缓存时间大概在一分钟左右。
(Chrome浏览器通过输入:chrome://net-internals/#dns 打开DNS缓存页面)
2) 如果浏览器缓存中没有找到需要的记录或记录已经过期,则搜索hosts文件和操作系统缓存。
在Windows操作系统中,可以通过 ipconfig /displaydns 命令查看本机当前的缓存。
通过hosts文件,你可以手动指定一个域名和其对应的IP解析结果,并且该结果一旦被使用,同样会被缓存到操作系统缓存中。
Windows系统的hosts文件在%systemroot%\system32\drivers\etc下,linux系统的hosts文件在/etc/hosts下。
3) 如果在hosts文件和操作系统缓存中没有找到需要的记录或记录已经过期,则向域名解析服务器发送解析请求。
其实第一台被访问的域名解析服务器就是我们平时在设置中填写的DNS服务器一项,当操作系统缓存中也没有命中的时候,系统会向DNS服务器正式发出解析请求。这里是真正意义上开始解析一个未知的域名。
一般一台域名解析服务器会被地理位置临近的大量用户使用(特别是ISP的DNS),一般常见的网站域名解析都能在这里命中。
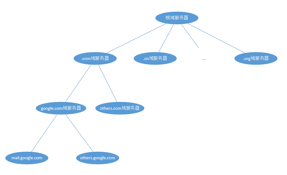
4) 如果域名解析服务器也没有该域名的记录,则开始递归+迭代解析。
这里我们举个例子,如果我们要解析的是mail.google.com。
首先我们的域名解析服务器会向根域服务器(全球只有13台)发出请求。显然,仅凭13台服务器不可能把全球所有IP都记录下来。所以根域服务器记录的是com域服务器的IP、cn域服务器的IP、org域服务器的IP……。如果我们要查找.com结尾的域名,那么我们可以到com域服务器去进一步解析。所以其实这部分的域名解析过程是一个树形的搜索过程。

根域服务器告诉我们com域服务器的IP。
接着我们的域名解析服务器会向com域服务器发出请求。根域服务器并没有mail.google.com的IP,但是却有google.com域服务器的IP。
接着我们的域名解析服务器会向google.com域服务器发出请求。…
如此重复,直到获得mail.google.com的IP地址。
为什么是递归:问题由一开始的本机要解析mail.google.com变成域名解析服务器要解析mail.google.com,这是递归。
为什么是迭代:问题由向根域服务器发出请求变成向com域服务器发出请求再变成向google.com域发出请求,这是迭代。
5) 获取域名对应的IP后,一步步向上返回,直到返回给浏览器。
2.1.2 发起TCP请求
浏览器会选择一个大于1024的本机端口向目标IP地址的80端口发起TCP连接请求。经过标准的TCP握手流程,建立TCP连接。
关于TCP协议的细节,这里就不再阐述。这里只是简单地用一张图说明一下TCP的握手过程。如果不了解TCP,可以选择跳过此段,不影响本文其他部分的浏览。

2.1.3 发起HTTP请求
其本质是在建立起的TCP连接中,按照HTTP协议标准发送一个索要网页的请求。
2.1.4 负载均衡
什么是负载均衡?当一台服务器无法支持大量的用户访问时,将用户分摊到两个或多个服务器上的方法叫负载均衡。
什么是Nginx?Nginx是一款面向性能设计的HTTP服务器,相较于Apache、lighttpd具有占有内存少,稳定性高等优势。
负载均衡的方法很多,Nginx负载均衡、LVS-NAT、LVS-DR等。这里,我们以简单的Nginx负载均衡为例。关于负载均衡的多种方法详情大家可以Google一下。
Nginx有4种类型的模块:core、handlers、filters、load-balancers。
我们这里讨论其中的2种,分别是负责负载均衡的模块load-balancers和负责执行一系列过滤操作的filters模块。
1) 一般,如果我们的平台配备了负载均衡的话,前一步DNS解析获得的IP地址应该是我们Nginx负载均衡服务器的IP地址。所以,我们的浏览器将我们的网页请求发送到了Nginx负载均衡服务器上。
2) Nginx根据我们设定的分配算法和规则,选择一台后端的真实Web服务器,与之建立TCP连接、并转发我们浏览器发出去的网页请求。
Nginx默认支持 RR轮转法 和 ip_hash法 这2种分配算法。
前者会从头到尾一个个轮询所有Web服务器,而后者则对源IP使用hash函数确定应该转发到哪个Web服务器上,也能保证同一个IP的请求能发送到同一个Web服务器上实现会话粘连。
也有其他扩展分配算法,如:
fair:这种算法会选择相应时间最短的Web服务器
url_hash:这种算法会使得相同的url发送到同一个Web服务器
3) Web服务器收到请求,产生响应,并将网页发送给Nginx负载均衡服务器。
4) Nginx负载均衡服务器将网页传递给filters链处理,之后发回给我们的浏览器。

而Filter的功能可以理解成先把前一步生成的结果处理一遍,再返回给浏览器。比如可以将前面没有压缩的网页用gzip压缩后再返回给浏览器。
2.1.5 浏览器渲染
1) 浏览器根据页面内容,生成DOM Tree。根据CSS内容,生成CSS Rule Tree(规则树)。调用JS执行引擎执行JS代码。
2) 根据DOM Tree和CSS Rule Tree生成Render Tree(呈现树)
3) 根据Render Tree渲染网页
但是在浏览器解析页面内容的时候,会发现页面引用了其他未加载的image、css文件、js文件等静态内容,因此开始了第二部分。
2.2 网页静态资源加载
以阿里巴巴的淘宝网首页的logo为例,其url地址为 img.alicdn.com/tps/i2/TB1bNE7LFXXXXaOXFXXwFSA1XXX-292-116.png_145x145.jpg
我们清楚地看到了url中有cdn字样。
什么是CDN?如果我在广州访问杭州的淘宝网,跨省的通信必然造成延迟。如果淘宝网能在广东建立一个服务器,静态资源我可以直接从就近的广东服务器获取,必然能提高整个网站的打开速度,这就是CDN。CDN叫内容分发网络,是依靠部署在各地的边缘服务器,使用户就近获取所需内容,降低网络拥塞,提高用户访问响应速度。
接下来的流程就是浏览器根据url加载该url下的图片内容。本质上是浏览器重新开始第一部分的流程,所以这里不再重复阐述。区别只是负责均衡服务器后端的服务器不再是应用服务器,而是提供静态资源的服务器。
原文链接:https://www.cnblogs.com/dengzz/p/5544122.html
原创文章,作者:优速盾-小U,如若转载,请注明出处:https://www.cdnb.net/bbs/archives/4215