浣滆€咃細鍚村奖 鍒樿緣杈�

2020骞翠紛濮嬶紝涓€绉嶅悕涓�“COVID-19”鐨勬柊鍨嬪啝鐘剁梾姣掑湪鍏ㄧ悆鑲嗚檺锛岃€屽湪缃戠粶涓栫晫閲岋紝鐥呮瘨涔熸病闂茬潃銆傚€熷姪浜庣湡瀹炰笘鐣岄噷鐨勭梾姣掕倖铏愶紝缃戠粶鏀诲嚮鑰呰秮鏈轰紶鎾�鎭舵剰杞�浠讹紝澶ф壒鐢ㄦ埛“鎯ㄩ伃鎰熸煋”銆傝繖鎵硅��鎰熸煋鐨勭敤鎴凤紝鍊熷姪浜�“榛戝煙鍚�”鐨勫府鍔╋紝缁х画鍦ㄧ綉缁滅┖闂村唴瀵圭梾姣�“鑲嗘剰浼犳挱”锛岄偅涔�“榛戝煙鍚�”鏄�浠€涔堬紝瀵规垜浠�鏈変粈涔堝奖鍝嶏紝鏈�绡囧皢涓哄悇浣嶄竴涓€閬撴潵銆�
榛戝煙鍚嶆槸浠€涔堬紵
“榛戝煙鍚�”涓€鑸�鎸囩殑鏄�濡備笅涓ょ�嶇被鍨嬬殑鍩熷悕锛�
- 閫氳繃闈炴�h�勬笭閬撹喘涔般€佹潵鍘嗕笉鏄庣殑鍩熷悕锛�
- 鎭舵剰杞�浠剁敤浜庡湪鍍靛案缃戠粶涓�瀹炵幇绠$悊鍙婃帶鍒剁瓑鍔熻兘鑰屼娇鐢ㄧ殑鍩熷悕锛�
杩欓噷鎴戜滑鎵€鎸囩殑“榛戝煙鍚�”鐗规寚绗�浜岀被锛屽嵆鎭舵剰杞�浠讹紙濡傛寲鐭跨梾姣掋€佸兊灏哥綉缁溿€佸嫆绱㈢梾姣掔瓑锛夐€氳繃“榛戝煙鍚�”瀹炵幇琚�鎺у埗缁堢��涓庢帶鍒舵湇鍔″櫒涔嬮棿淇濇寔閫氫俊鐨勫煙鍚嶃€�“榛戝煙鍚�”杩樺彲鍒嗕负闈欐€佸拰鍔ㄦ€佷袱绫汇€�
闈欐€侀粦鍩熷悕甯哥敤浜庢寲鐭裤€佸嫆绱㈢梾姣掔瓑缃戠粶鏀诲嚮琛屼负銆�
鍔ㄦ€侀粦鍩熷悕甯哥敤浜庡兊灏哥綉缁滄垨C&C绛夌綉缁滄敾鍑昏�屼负锛屽父甯镐娇鐢―GA绠楁硶(Domain Generate Algorithm)鐢熸垚銆�
瀵规伓鎰忕▼搴忚€岃█锛屽浐瀹氱殑鎭舵剰IP鍦板潃鏋佹槗琚�瀹夊叏璁惧�囨�€娴嬪苟闃绘柇锛屾棤娉曞疄鐜伴殣钄戒笌鏈夋晥鍦版帶鍒躲€傛墍浠ワ紝鍍靛案缃戠粶涓嶤&C鏀诲嚮鍦ㄨ�剧疆鎭舵剰杞�浠舵椂鏋佸姏閬垮厤浣跨敤鍥哄畾IP鍦板潃浣滀负琚�鎺х粓绔�涓庢湇鍔″櫒绔�鐨勮繛鎺ャ€傚湪绋嬪簭涓�甯稿父浣跨敤DGA绠楁硶鏉ョ敓鎴愰殢鏈哄煙鍚�(榛戝煙鍚�)锛屼互缁曡繃甯歌�佺殑瀹夊叏闃叉姢鎵嬫�碉紝瀹炵幇瀵硅��鎺у埗绔�鎸佺画銆佹湁鏁堢殑鎺у埗銆�
閫氳繃DGA绠楁硶鐢熸垚鐨勯粦鍩熷悕鍦ㄤ簰鑱旂綉涓�甯稿父鏃犳硶璁块棶锛屽洜涓烘伓鎰忔敾鍑昏€呭湪鎭舵剰杞�浠惰繍琛屾椂锛屾墠瀵瑰煙鍚嶈繘琛屾敞鍐岋紝鎵€浠ユ垜浠�鍙戠幇鐨勯粦鍩熷悕甯稿父鏃犳硶鐩存帴杩涜�岃�块棶銆�
榛戝煙鍚嶄笌鏅�閫氬煙鍚嶇殑鍖哄埆鏈夊摢浜涳紵
鐜扮敤鐜版敞鍐�
鐢变簬娉ㄥ唽鍩熷悕闇€瑕佽垂鐢�锛屾晠鎭舵剰鏀诲嚮鑰呭父甯稿湪榛戝煙鍚嶈�″垝涓婄嚎鍓嶆墠娉ㄥ唽鍩熷悕锛屽湪姝ゆ椂榛戝煙鍚嶆墠鍙�鍦ㄤ簰鑱旂綉鐜�澧冧腑璁块棶銆�
浣跨敤鏃堕棿鐭�
鐢变簬鐜版湁瀹夊叏闃叉姢鎺�鏂藉�圭綉缁滄祦閲忎腑鐨勮�屼负杩涜�屾�€娴嬶紝鍙戠幇鍙�鐤戣�锋眰鍚庡皢涓婁紶浜戠��瀹夊叏绠$悊涓�蹇冦€傛墍浠ュ湪榛戝煙鍚嶇敓鏁堜娇鐢ㄥ悗锛岀幇鏈夋�€娴嬨€侀槻鎶よ�惧�囧彲蹇�閫熻瘑鍒�骞跺箍鎾�闃叉姢瑙勫垯瀹炵幇鏈夋晥闃绘柇锛屼负浜嗛伩鍏嶉暱鏃堕棿鍔ㄦ€佸煙鍚嶇殑鏆撮湶锛屾伓鎰忔敾鍑讳娇鐢ㄤ竴涓�鐗瑰畾榛戝煙鍚嶇殑鏃堕棿閮戒笉闀匡紝閫氳繃鍦�1-7澶╁乏鍙炽€�
鍚屼竴娆炬伓鎰忚蒋浠剁‖缂栫爜澶氫釜榛戝煙鍚�
鍚屼竴娆炬伓鎰忚蒋浠跺湪鍒朵綔鏃跺彲鑳戒細鍐呯疆澶氫釜榛戝煙鍚嶏紝浠ユ彁楂樻垚鍔熻繛鎺ュ兊灏哥綉缁滅殑鍑犵巼銆�
榛戝煙鍚嶇殑甯歌�侀€氫俊杩囩▼鏄�鎬庢牱鐨勶紵
褰撲笅浜掕仈缃戠幆澧冧腑锛屽父甯镐娇鐢ㄩ粦鍩熷悕鏉ュ疄鐜伴殣钘忓兊灏哥綉缁滀腑涓绘帶绔�鐪熷疄IP锛屽洜鍏朵娇鐢ㄥ煙鍚嶇殑鍔ㄦ€佹€э紝鍙�缁曡繃鍩轰簬鐗瑰緛妫€娴嬬殑瀹夊叏闃叉姢璁惧�囬槻鎶ゅ姛鑳姐€�
浠ュ姩鎬侀粦鍩熷悕涓轰緥锛岃�存槑榛戝煙鍚嶇殑浣跨敤鍦烘櫙鍙婁娇鐢ㄨ繃绋嬨€�

1銆佹劅鏌撳苟鐢熸垚闅忔満鍩熷悕
鎭舵剰浜哄憳閫氳繃鎭舵剰閭�浠躲€佺綉缁滃叆渚电瓑鎵嬫�碉紝鍚戠敤鎴疯�$畻鏈烘姇鏀炬伓鎰忕梾姣掞紝閲婃斁C&C琚�鎺х��杞�浠躲€傝��鎺х��杞�浠堕儴缃插悗锛屾牴鎹瓺GA绠楁硶鐢熸垚浼�闅忔満鍩熷悕銆�
2銆佹敞鍐岄殢鏈哄煙鍚嶏紝琚�鎺х��鍙嶅悜杩炴帴涓绘帶绔�
鎭舵剰鏀诲嚮鑰呭彲鎻愬墠娉ㄥ唽閮ㄥ垎榛戝煙鍚嶏紝鍦ㄦ伓鎰忕▼搴忔劅鏌撶粓绔�鍚庝娇鐢―GA绠楁硶鐢熸垚浼�闅忔満鍩熷悕姹狅紝浣跨敤姹犱腑鍩熷悕閫愪竴鍚慏NS鏈嶅姟鍣ㄨ�锋眰瀵瑰簲鐨処P鍦板潃锛岀洿鑷虫垚鍔熻幏鍙朓P鍦板潃鍚庡嵆杩涜�孋&C浼氳瘽杩炴帴锛岃繘琛屽弽鍚戣繛鎺ャ€�
鎭舵剰鏀诲嚮鑰呭彲鎻愬墠娉ㄥ唽閮ㄥ垎榛戝煙鍚嶏紝鍦ㄦ伓鎰忕▼搴忔劅鏌撶粓绔�鍚庝娇鐢―GA绠楁硶鐢熸垚浼�闅忔満鍩熷悕姹狅紝浣跨敤姹犱腑鍩熷悕閫愪竴鍚慏NS鏈嶅姟鍣ㄨ�锋眰瀵瑰簲鐨処P鍦板潃锛岀洿鑷虫垚鍔熻幏鍙朓P鍦板潃鍚庡嵆杩涜�孋&C浼氳瘽杩炴帴锛岃繘琛屽弽鍚戣繛鎺ャ€�
瀵逛簬鍘嗗彶涓婂彂鐜扮殑榛戝煙鍚嶇ず渚嬶細
- zugzwang.me
- tr069.online
- tr069.tech
- tr069.support
- zvdhcktzjoz.biz
- 1cgqypq2o9mf4d3pgt0100twa.net
- d7gdxaph63ks231iac1gfmf0i.biz
- pwmdyyj.info
- sxekhtn.net
- bbhxyjv.org
- ihbgynr.biz
- ywqksthri.net
- ……
榛戝煙鍚嶇殑璇嗗埆
涓€浜涚��涓夋柟濞佽儊鎯呮姤鍏�鍏卞钩鍙板彲浠ヨ繘琛岄粦鍩熷悕鐨勫崗鍔╃‘璁わ紙浠ヤ笅鎴�鍥句互寰�姝ュ湪绾垮▉鑳佹儏鎶ョぞ鍖轰负渚嬶級锛�


鍚屾椂鍊熷姪浜庢垜鍙窻G-BDS澶ф暟鎹�瀹夊叏骞冲彴銆丷G-BDS-TSP娴侀噺鎺㈤拡浠ュ強RG-APT楂樼骇濞佽儊妫€娴嬬郴缁燂紝鍧囪兘绗�涓€鏃跺埢鍙戠幇榛戝煙鍚嶇殑瑙f瀽涓庤�块棶锛屽苟杩涜�屽憡璀︺€�
RG-BDS澶ф暟鎹�瀹夊叏骞冲彴缁熶竴鍛婅�︼細

RG-BDS-TSP娴侀噺鎺㈤拡鍛婅�︼細

RG-APT楂樼骇濞佽儊妫€娴嬬郴缁熷憡璀︼細

榛戝煙鍚嶉槻鎶ゅ父瑙佸満鏅�
鏌愬�㈡埛瀛樺湪琚�鎭舵剰杞�浠舵劅鏌撶殑涓绘満锛屽悜澶栫綉鍙戦€佸紓甯哥殑榛戝煙鍚嶈繛鎺ヨ�锋眰锛屼笂绔�杩愯惀鍟嗐€佷笂绾у崟浣嶇瓑鏈烘瀯鍙戠幇瀹㈡埛澶勫瓨鍦ㄧ殑寮傚父娴侀噺锛屽悓姝ュ�㈡埛澶勭悊瑕佹眰銆�
闄や簡鍙婃椂瀵归伃鍙楁伓鎰忚蒋浠舵劅鏌撶殑涓绘満杩涜�岀梾姣掓竻闄ょ瓑瀹夊叏鍔犲浐鎺�鏂藉�栵紝鍙�浣跨敤閿愭嵎鍏ㄦ柊NGFW鐨凞NS杩囨护鍔熻兘锛堟垨DNS娓呮礂鍔熻兘锛�锛岃繘涓€姝ユ帶鍒堕粦鍩熷悕鐨勫紓甯歌�块棶锛屽皢鐩稿叧椋庨櫓闄嶈嚦鏈€灏忋€�
甯歌�佹嫇鎵戝�備笅锛�

鍓嶇疆鏉′欢璇存槑锛�
- 闃茬伀澧欒兘澶熸�e父杩炴帴鍏�缃戯紱
- 闃茬伀澧欏繀椤诲凡璐�涔版巿鏉冿紝涓旀巿鏉冧粛鍦ㄦ湁鏁堟湡鍐咃紱
鍘熺悊璇存槑
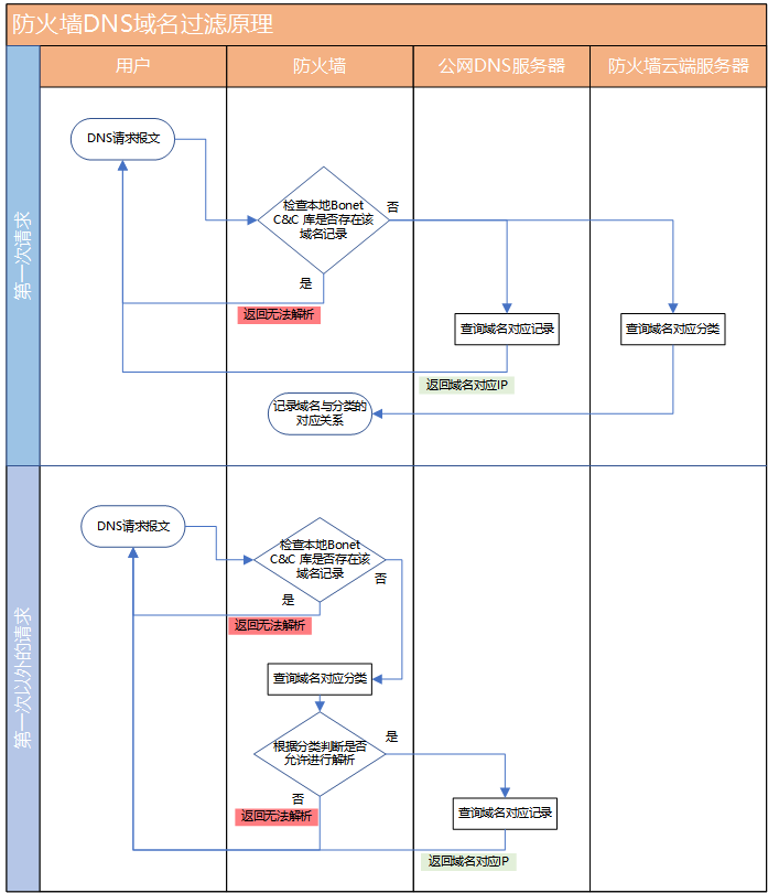
閿愭嵎鍏ㄦ柊NGFW鐨凞NS杩囨护鍔熻兘锛岄【鍚嶆€濅箟锛岄槻鐏�澧欏湪鍐呴儴涓�姣掍富鏈鸿�块棶榛戝煙鍚嶆椂鐨凞NS浜や簰闃舵�佃捣鎺у埗闄愬埗浣滅敤銆�
鍦ㄩ槻鐏�澧欒繘琛孌NS杩囨护杩囩▼涓�锛�
- 闃茬伀澧欓渶瑕佷笌浜戠��鏈嶅姟鍣ㄨ繘琛屼氦浜掞紱
- 褰撶��涓€娆¤瘑鍒�鍒版煇涓�鍩熷悕锛堝亣璁句负鍩熷悕A锛夌殑瑙f瀽璇锋眰鏃讹紝闃茬伀澧欎細鍦ㄨ浆鍙慏NS鎶ユ枃鐨勫悓鏃朵笌浜戠��纭�璁ゅ煙鍚嶅垎绫伙紝骞惰�板綍鍦ㄩ槻鐏�澧欑殑缂撳瓨淇℃伅涓�锛�
- 鍦ㄧ紦瀛樹俊鎭�鏈夋晥鐨勫墠鎻愪笅锛岀��浜屾�′互鍙婃洿澶氭�¤�锋眰璇嗗埆鍒板煙鍚岮鐨勮В鏋愯�锋眰鏃堕槻鐏�澧欏彲浠ョ洿鎺ヨ繘琛屽�勭悊锛�
浠ラ槻鐏�澧欏�规煇涓�鍩熷悕锛堝亣璁句负鍩熷悕A锛夎繘琛孌NS杩囨护鐨勫伐浣滄祦绋嬬殑鎻忚堪锛屽彲鐢ㄤ笅鍥剧畝杩帮細

鍏蜂綋閰嶇疆
1銆佺敤鎴峰熀鏈�涓婄綉閰嶇疆锛�
鏍规嵁瀹為檯闇€姹傦紝灏嗛槻鐏�澧欓儴缃插埌缃戠粶涓�锛屽疄鐜板熀鏈�涓婄綉闇€姹傦紱
2銆侀槻鐏�澧欐巿鏉冩敞鍐屼笌婵€娲伙細
鎸夌収闃茬伀澧欐巿鏉冩敞鍐屾祦绋嬪畬鎴愭敞鍐屼笌婵€娲伙紝婵€娲诲畬鎴愬悗纭�淇濆綋鍓嶈�惧�囦粛澶勫湪鎺堟潈鏈夋晥鏈熷唴锛屽�備笅鍥炬墍绀猴細

3銆侀厤缃瓺NS杩囨护妯℃澘锛�
閫氳繃Web 杩涘叆 瀵硅薄閰嶇疆–DNS杩囨护妯℃澘锛岃�惧�囬粯璁ゅ凡鏈塂NS妯℃澘“default”锛屽彲鐐瑰嚮鍙充笂瑙掔殑澧炲姞鎸夐挳锛屾柊澧炰竴涓�妯℃澘锛屽�傛湰渚嬪�炲姞鐨勬ā鏉�“dns_filter”锛�


閰嶇疆閫夐」璇存槑锛�
闃绘柇鍙戦€佸埌botnet C&C鐨凞NS璇锋眰锛氶槻鐏�澧欒�惧�囧湪瀵煎叆鎺堟潈鍚庯紝浼氬皢浜戠��鐨凚otnet鍦板潃搴撱€丆&C鍦板潃搴撲笅杞藉埌鏈�鍦帮紱寮€鍚�姝ゅ姛鑳藉悗锛屽綋DNS璇锋眰鐨勫煙鍚嶅湪Botnet鍦板潃搴撴垨C&C搴撲腑锛孌NS璇锋眰灏嗙洿鎺ラ樆鏂�锛屼笉浼氳繘琛屽悗缁�澶勭悊锛�
鍩轰簬瀹夊叏涓�蹇冨垎绫荤殑杩囨护鍣�锛氬皢DNS璇锋眰鐨勫煙鍚嶅彂閫佸埌浜戠��锛屼簯绔�浼氳繑鍥炶�锋眰鐨勫煙鍚嶇殑鍒嗙被淇℃伅锛岀敤鎴峰彲鍩轰簬鍒嗙被缁撴灉锛屽�逛笉鍚岀殑鍒嗙被鎵ц�屼笉鍚岀殑鍔ㄤ綔锛�
闈欐€佸煙杩囨护鍣�-鍩熻繃婊�锛氬彲鎵嬪伐瀹氫箟涓€涓�鍩熷悕鍒楄〃锛屼汉涓烘寚瀹氬�圭壒瀹氬煙鍚嶇殑澶勭悊鍔ㄤ綔锛�
闈欐€佸煙杩囨护鍣�-澶栭儴IP闃绘柇娓呭崟锛氫笌鍩熻繃婊ょ被浼硷紝鍙�鎵嬪伐瀹氫箟涓€缁処P鍒楄〃锛屽綋鍩熷悕瑙f瀽鍑虹殑鍦板潃鍦ㄨ�ュ湴鍧€鍒楄〃鑼冨洿鍐咃紝浜轰负鎸囧畾澶勭悊鍔ㄤ綔锛�
鍙�閫夐」-褰撳彂鐢熺綉鍧€鍒嗙被閿欒��鏃跺厑璁窪NS璇锋眰锛氬紑鍚�姝ゅ姛鑳藉悗锛屽綋璇锋眰鐨勫煙鍚嶅彂閫佺粰浜戠��锛屼簯绔�鏆傛湭瀵瑰叾杩涜�屽垎绫伙紝鎴栬€呴槻鐏�澧欎笌浜戠��鏃犳硶姝e父閫氫俊鏃讹紝鐢ㄦ埛鐨凞NS瑙f瀽鎶ユ枃鍙�姝e父杞�鍙戯紱鍏抽棴姝ゅ姛鑳藉悗锛屽�傚嚭鐜板煙鍚嶆病鏈夊垎绫伙紝鎴栦簯绔�杩炴帴寮傚父鏃讹紝DNS鎶ユ枃灏嗕笉杩涜�岃浆鍙戙€�
鍙�閫夐」-璁板綍鎵€鏈塂NS鏌ヨ�㈠強鐩稿簲鏃ュ織锛氬紑鍚�姝ゅ姛鑳藉悗锛屽彲鍚屾椂璁板綍DNS鐨勮�锋眰涓庡洖澶嶅唴瀹广€�
鎺ㄨ崘蹇呴』寮€鍚�鐨勫姛鑳介€夐」锛氶樆鏂�鍙戦€佸埌BotnetC&C鐨凞NS璇锋眰锛屽熀浜庡畨鍏ㄤ腑蹇冨垎绫荤殑杩囨护鍣�锛堝姟蹇呮牴鎹�瀹為檯闇€瑕佸�圭壒瀹氬垎绫荤殑鍔ㄤ綔杩涜�屼慨鏀逛笌纭�璁わ級锛屽彲閫夐」-褰撳彂鐢熺綉鍧€鍒嗙被閿欒��鏃跺厑璁窪NS璇锋眰銆�
4銆侀厤缃甋SL娣卞害妫€娴嬫ā鏉�
鍦ㄩ槻鐏�澧�6.0杞�浠剁増鏈�涓婏紝涓轰簡鎻愰珮瀹夊叏鎬э紝鍦ㄥ畨鍏ㄧ瓥鐣ュ紑鍚疷TM鍔熻兘鏃讹紝瑕佹眰蹇呴』閫夋嫨SSL/SSH娣卞害妫€娴嬫ā鏉裤€傝�惧�囬粯璁ゅ凡鍐呯疆SSL娣卞害妫€娴嬫ā鏉匡紝浣嗛粯璁ゆā鏉夸腑閮戒細瀵筍SL銆丼SH鍗忚��杩涜�屼唬鐞嗘�€娴嬶紝鍦ㄥ疄闄呭簲鐢ㄤ腑鍙�鑳藉�艰嚧鍑虹幇涓氬姟寮傚父銆傚洜姝ゅ�傚疄闄呭満鏅�涓�娌℃湁SSL鍔犲瘑鍐呭�圭殑瑙e瘑闇€姹傦紝闇€瑕侀噸鏂拌�剧疆涓€涓�涓嶅姞瀵嗘�€娴嬬殑SSL妯℃澘銆�
閰嶇疆鏂规硶锛氶€氳繃WEB鏂瑰紡杩涘叆 瀵硅薄閰嶇疆–SSL/SSH娣卞害妫€娴嬫ā鏉匡紝鐐瑰嚮鍙充笂瑙掓柊寤烘寜閽�锛屽垱寤轰竴涓�鏂扮殑SSL/SSH娣卞害妫€娴嬫ā鏉匡紝濡備笅鍥炬柊寤虹殑SSL/SSH娣卞害妫€娴嬫ā鏉�“no_ssl”锛�

鏂板缓鐨勬ā鏉夸腑锛屽皢“妫€鏌ユ墍鏈夌��鍙�”浠ュ強“HTTPS”绛夊崗璁�鍚庣殑寮€鍚�閫夐」鍏ㄩ儴鍏抽棴鍗冲彲銆�
5銆佸畨鍏ㄧ瓥鐣ヤ腑璋冪敤DNS杩囨护妯℃澘
閫氳繃Web鐣岄潰锛屽湪绛栫暐璁剧疆–IPv4绛栫暐涓�锛屽�圭幇鏈夌瓥鐣ヨ繘琛岃皟鏁淬€傚�備笅鍥炬墍绀猴紝鍦ㄥ�逛笂缃戜笂缃戠殑“瀹夊叏閰嶇疆”杩涜�岃�剧疆鍚庯紝璋冪敤DNS杩囨护妯℃澘“dns_filter”浠ュ強SSL/SSH娣卞害妫€娴嬫ā鏉�“no_ssl”锛�

鏁堟灉妫€楠�
閫氳繃闃茬伀澧欎笅PC灏濊瘯瑙f瀽榛戝煙鍚嶏紝鏌ョ湅闃茬伀澧欓樆鏂�鏁堟灉锛屽湪闃茬伀澧欎笂閫氳繃鏌ョ湅鏃ュ織浠ュ強鍐呭�栫綉鎺ュ彛鎶撳寘鏂瑰紡纭�璁ゆ晥鏋溿€�
1銆佹湰妗堜緥涓�浣跨敤“v.y6h.net” “lpp.ackng.com” “loseyourip.com” 3涓�榛戝煙鍚嶈繘琛屾祴璇曪紝锛堜互涓嬫槸浣跨敤VirusTotal宸ュ叿楠岃瘉鎵€娴嬭瘯鐨�3涓�鍩熷悕椋庨櫓鎬ф埅鍥撅紝纭�璁ゅ睘浜庨珮椋庨櫓鍩熷悕锛夛細



2銆佷负纭�淇濇晥鏋滐紝寮哄埗娴嬭瘯PC浣跨敤甯歌�丏NS鏈嶅姟鍣�锛堟�堜緥涓�浣跨敤114.114.114.114 DNS鏈嶅姟鍣�锛夊�归�庨櫓鍩熷悕杩涜�岃В鏋�



娴嬭瘯璇存槑锛�
a)鍙傛暟“-qt=A”涓簄slookup鐨勮ˉ鍏呭弬鏁帮紝鎰忎负寮哄埗杩涜�孖Pv4鐨勫煙鍚嶈В鏋愶紱
b)鍛戒护鏈€鍚庣殑鍦板潃锛屾剰涓哄己鍒朵娇鐢ㄨ�ュ湴鍧€浣滀负DNS鏈嶅姟鍣�锛�
c)姣忔�℃祴璇曞墠锛屽潎浣跨敤鍛戒护“ipconfig /flushdns”娓呯┖DNS缂撳瓨锛岄伩鍏嶇紦瀛樺奖鍝嶆祴璇曠粨鏋溿€�
3銆侀槻鐏�澧欑��闃绘柇鏁堟灉鏃ュ織锛�



闃茬伀澧欐棩蹇楄�存槑锛�
a)鍔ㄤ綔涓�“block”涓旀秷鎭�瀛楁�垫樉绀�“Domain belongs to a denied category in policy”锛岃〃鏄庤��DNS鎶ユ枃鏄�閫氳繃DNS鍒嗙被鎵嬫�佃��闃绘柇锛�
b) 鍔ㄤ綔涓�“block”涓旀秷鎭�瀛楁�垫樉绀�“Domain was blocked by dns botnet C&C”琛ㄦ槑璇�DNS鎶ユ枃鏄�鍖归厤鍒版湰鍦扮殑Botnet C&C搴撹��闃绘柇锛�
4銆侀槻鐏�澧欏唴澶栫綉鎶ユ枃鎯呭喌锛�
锛堟埅鍥惧乏渚т负闃茬伀澧欏唴缃戝彛鎶ユ枃锛屽彸渚ф湁闃茬伀澧欏�栫綉鍙f姤鏂囷級


鍏朵粬娉ㄦ剰浜嬮」
- DNS榛戝煙鍚嶈繃婊ゅ姛鑳戒粎闄怴5.2-R6.0骞冲彴鐗堟湰浣跨敤锛�
- 褰撻槻鐏�澧欒�惧�囨病鏈夋巿鏉冩椂锛屼簯绔�鍒嗙被搴撳皢鏃犳硶浣跨敤銆�
- 璁惧�囩�$悊鍩熶腑鐨勭�$悊鍦板潃闇€瑕佽兘澶熶笌澶栫綉姝e父閫氫俊锛屽寘鎷�鍩熷悕瑙f瀽涓庝富鍔ㄥ悜澶栫殑璁块棶锛�
原文链接:https://www.ruijie.com.cn/cp/xw-cp-fw-ywszj/85499/
原创文章,作者:优速盾-小U,如若转载,请注明出处:https://www.cdnb.net/bbs/archives/21814