PCB设计笔记(一)——USB布局布线设计
USB是通用串行总线的英文缩写,是连接外部装置的一个串口总线标准,也是一种输入输出接口的技术规范,是Intel公司开发的总线架构。被广泛地应用于个人电脑和移动设备等信息通迅产品,并扩展到摄影器材,数字电视(机顶盒)、游戏机等其它相关领域。根据时代的发展,USB接口标准经历了一代USB、第二代USB2.0、第三代USB3.0,每一代USB接口根据所支持设备的特点又细分为USB Type A/B/C/Mini。

USB2.0 布局布线要求
USB2.0接口具有高达480Mbps的传 输 速 率 , 并 与 传 输 速 率 为12Mbps的全速USB1.1和传输速率为1.5Mbps的低速USB1.0完全兼容。这使得数字图像器、扫描仪、视频会议摄像机等消费产品可以与计算机进行高速、高性能的数据传输。先看USB2.0的管脚定义:

对于USB2.0,主要是控制DATA-与DATA+这一对90欧姆差分走线。具体的布局布线要求如下:
- USB接口一定要靠近板边放置,便于插拔
- 串阻、串容以及ESD器件靠近USB接口放置,USB接口接线先通过ESD器件,再供给后级电路,放置静电浪涌电压对后级电路造成影响,也要遵循先防护后滤波的原则,同时器件要与USB接口留有一定的距离,放置手工焊接时器件对接口焊接造成影响
- USB的数据差分控制90欧姆阻抗,需要包地处理,总长度不要超过1800mil,对内长度误差控制在5mil以内
- USB差分走线时尽量避免打孔换层,在每次打孔换层的附近需要放置一对回流地过孔。
- 如果USB定位柱接保护地(外壳地),在进行地平面分割时需要与GND距离2MM以上,同时在保护区域内多打孔

USB3.0 布局布线要求
USB3.0的最大传输带宽高达5Gbps,USB3.0引入全双工数据传输。5根线路中2根用来发送数据,另2根用来接收数据,还有1根是地线,也就是说,USB3.0可以同步全速地进行读写操作。USB3.0保持了与USB2.0的兼容性。先看USB3.0的管脚定义:

对于USB3.0,主要是控制5对数据差分,在兼容了USB2.0的差分对后,增加了AB四对发送接收差分。具体的布局布线要求如下:
- USB接口一定要靠近板边放置,便于插拔
- 串阻、串容以及ESD器件靠近USB接口放置,USB接口接线先通过ESD器件,再供给后级电路,放置静电浪涌电压对后级电路造成影响,也要遵循先防护后滤波的原则,同时器件要与USB接口留有一定的距离,放置手工焊接时器件对接口焊接造成影响
- 终端匹配电阻应该尽可能靠近连接器放置,电压稳压器也应该尽可能靠近连接器放置
- USB的数据差分控制90欧姆阻抗,需要包地处理,总长度不要超过1800mil,对内长度误差控制在5mil以内,USB差分走线时尽量避免打孔换层,在每次打孔换层的附近需要放置一对回流地过孔尽可能缩短走线长度,优先考虑对高速USB差分的布线,尽可能的减少在USB信号线上的过孔数和拐角,从而可以更好的做到阻抗的控制,避免信号的反射。
- 高速差分信号尽量走在同一层,避免出现跨分割现象。
- 如果USB定位柱接保护地(外壳地),在进行地平面分割时需要与GND距离2MM以上,同时在保护区域内多打孔
Type-c接口布局布线要求:
Type-c的管脚定义:

具体的布局布线要求如下:
- ESD、共模电感器件靠近USB接口,放置的顺序是ESD-共模电感-阻容;同样也要注意ESD和USB的距离,留有1.5mm的间距,考虑后焊的情况
- Type-Ce 有RX/TX1-2四组差分信号,两组D+/D-差分信号 ,一共六对差分线,差分信号线要求至少紧邻一个地平面,两侧都紧邻地平面最好
- 保证差分线的的线问距在走线过程中的一到致性,差分线要尽量等长,如果两根线长度相差大时,可以绘制蛇行线增加短线长度
- CC1/CC2是两个关键引脚,作用很多:探测连接,区分正反面,区分DFP和UFP,也就是主从配置Vbus,走线时面要加粗处理
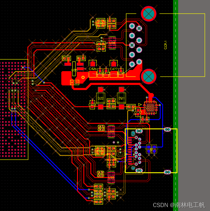
布线布局图(工具为AD22):
USB2.0

USB3.0 + TYPE-C

原文链接:https://blog.csdn.net/qq_41922419/article/details/129071539?ops_request_misc=%257B%2522request%255Fid%2522%253A%2522169114731016800225514831%2522%252C%2522scm%2522%253A%252220140713.130102334.pc%255Fblog.%2522%257D&request_id=169114731016800225514831&biz_id=0&utm_medium=distribute.pc_search_result.none-task-blog-2~blog~first_rank_ecpm_v1~times_rank-19-129071539-null-null.268%5Ev1%5Ekoosearch&utm_term=cc%E9%98%B2%E6%8A%A4
原创文章,作者:优速盾-小U,如若转载,请注明出处:https://www.cdnb.net/bbs/archives/20648