cdn全称Content Delivery Network(内容分发网络),是构建于现有互联网基础上的通过中心节点对****边缘节点(包括负载均衡设备、高速缓存服务器)进行负载均衡、内容分发以及调度的虚拟网络,由遍布在各个地区的服务器集群组成,有“网络加速器”之称。
其实现原理简单地说就是将源站的资源缓存到分布在全国各地的CDN节点,用户请求数据时,先访问距离用户最近的CDN节点上缓存的资源,没有取到缓存的时候才去访问源站。不必让所有用户请求都从源站获取,避免了高峰期网络拥塞、为源站分担了压力,也缩短了用户等待时长。这是一项用存储空间换取时间的技术。
很久以前,A国有一位长工叫溪森堡,他是一个吸猫狂魔。但是那时候A国本土并没有猫咪,所有的猫都需要从遥远的B王国重金引进,并且由于只有B国有猫,C,D,E等国也都纷纷派使者前往B国,D国与B过接壤倒是还好,A国使者不光需要长途跋涉,还需要穿过人山人海才能买到小猫再翻山越岭回到A国;能拥有一只小猫咪的都是达官贵人,而溪森堡也只能在远处偷偷看着主人与小猫咪嘻闹……
有一天,溪森堡发现自己突然变成了A国国王,这下可以肆无忌惮地吸猫了。但是,不管溪森堡现在是什么身份,猫咪要从B国引进依旧是一个难以改变的事实,并且舟车劳顿极易让小猫咪因水土不服应激、伤亡,皇宫内的寥寥几只小猫也不便在微服私访或南征北伐的时候带着。溪森堡为此终日夜不能寐食不下咽,天天都喊着“我要猫咪,我要很多很多的猫咪、无处不在的小猫咪!”。身边的谋士见状给溪森堡提议道:在国王常到的城市都建造猫咖,从B国一次性引进可爱的小猫细心喂养,等国王到对应的城市就随时可以去撸猫了。从此以后,溪森堡不管在哪个城市,身边都围绕着一大群小猫咪……
我们看看溪森堡实现吸猫自由的旅途中都遇到了哪些困难:
-
途中跨越多个地区(路由器),使者往返B国时间长(Round-Trip-Time),溪森堡(用户)等待时间长;
-
路途远,乘坐相同交通工具比距离近的国家使者需要更多的旅途经费(带宽资费多)
-
进出B国人山人海、水泄不通(主干网络压力大,网络拥塞,影响数据传输速度和稳定性以及网站的稳定性);
-
A国使者与B国猫商语言不通(不同运营商互联瓶颈)
-
B国如果受到恶意攻击,所有猫咪荡然无存(源服务器受到恶意攻击,造成服务不可用,服务器随时有宕机危险)
访问未开启CDN的网站时,A国使者到B国买猫就像用户1访问某网站源服务器获取数据由于距离遥远需要经过多次路由转发,D国使者是用户2则只需要1次转发。相比之下对用户1来说网络时延大、等待时间长且带宽成本高。
当接入CDN后,当用户访问某个网站的时候,访问的是距离用户**最近的可处理该请求的节点。**将源服务器资源存储在各个离用户较近的CDN节点中,减少了请求/响应所需时间、节约带宽成本。

三个一公里:
-
第一公里:源站接入ISP的链路,这里的带宽决定了网站的负载能力(网站的接入带宽)
-
第二公里:源站ISP接入点到客户机器ISP接入点的链路。其中可能涉及多家运营商,存在运营商之间互联互通的数据交换问题(不同运营商之间进行数据交换需要在指定的交换中心进行,当两个运营商在同一个城市,但是交换中心在遥远的另一个城市的时候,流量中转要长途迂回,增加访问时延,跨网访问的用户体验差)。
-
第三公里:客户机器接入ISP的链路
CDN用来加速网络的第二公里
CDN和DNS调度
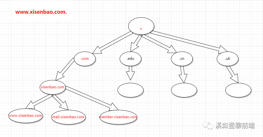
以www.xisenbao.com为例
A. 传统模式下用户终端访问网站的过程:

-
用户在浏览器地址栏键入网站域名
-
浏览器查DNS缓存看能否获取目标网站对应的IP地址
-
如果键入的是域名,浏览器先查询浏览器本地DNS缓存获取目标网站对应的IP地址(chrome可访问chrome://net-internals/#dns查看),没有对该域名缓存,则进行下一步
-
查询本地操作系统的DNS缓存(host文件),没有对该域名缓存,则进行下一步
-
查询与本地直接相连的路由器中是否有对应的DNS缓存
-
当没能从DNS缓存中获取到目录网站IP,浏览器调用域名解析程序以递归查询的方式,向本地DNS服务器查询。本地DNS服务器查询该域名是否包含在本地配置区域资源中,有则返回对应IP,无则进行下一步
-
本地DNS服务器如果有设置转发器,则向上一级发起查询,直到查询到目标网站IP或返回查询失败结果
-
本地DNS服务器如果没有设置转发器,本地DNS服务器以迭代查询的方式依次向根域名服务器、 顶级域名服务器、权威DNS服务器发起查询请求:
-
根域名服务器(.)返回一条NS记录,让本地DNS服务器转到对应的顶级域名(.com)服务器查询
-
顶级域名服务器接收到本地DNS服务器请求,返回一条NS记录,让本地DNS服务器转到xisenbao.com对应的权威域名服务器进行查询
-
权威域名服务器查询到www.xisenbao.com对应的IP并返回给本地域名服务器,本地域名服务器将查询结果返回给浏览器(这里忽略没有找到IP的情况)
-
浏览器根据步骤4中拿到的IP地址和ARP协议(地址解析协议,根据IP得到服务器mac地址)访问对应的服务器
-
三次握手建立TCP连接
-
浏览器发送HTTP请求,等待服务器应答
-
服务器响应请求返回数据
-
浏览器得到数据开始进行页面渲染
-
四次挥手断开TCP连接等
步骤1-4是传统模式下DNS调度过程
在开头故事中,全国各地的猫咖扮演着CDN的角色。把用户访问网站整个过程看作A国使者在国内还没有修建猫咖的时候到B国买猫的过程,其弊端也已在上文指出。
B. 在接入CDN缓存后,用户访问网站的过程变成:

-
用户在浏览器地址栏键入网站IP/域名
-
浏览器查DNS缓存看能否获取目标网站对应的IP地址
-
如果键入的是域名,浏览器先查询浏览器本地DNS缓存获取目标网站对应的IP地址(chrome可访问chrome://net-internals/#dns查看),没有对该域名缓存,则进行下 一步
-
查询本地操作系统的DNS缓存(host文件),没有对该域名缓存,则进行下一步
-
查询与本地直接相连的路由器中是否有对应的DNS缓存
-
当没能从DNS缓存中获取到目录网站IP,浏览器调用域名解析程序以递归查询的方式,向本地DNS服务器查询。本地DNS服务器查询该域名是否包含在本地配置区域资源中,有则返回对应IP,无则进行下一步
-
本地DNS服务器如果有设置转发器,则向上一级发起查询,直到查询到目标网站IP或返回查询失败结果
-
本地DNS服务器如果没有设置转发器,本地DNS服务器以迭代查询的方式依次向根域名服务器、 顶级域名服务器、权威DNS服务器发起查询请求:
-
根域名服务器(.)返回一条NS记录,让本地DNS服务器转到对应的顶级域名(.com)服务器查询
-
顶级域名服务器接收到本地DNS服务器请求,返回一条NS记录,让本地DNS服务器转到xisenbao.com对应的权威域名服务器进行查询
-
权威域名服务器查询到www.xisenbao.com对应的CNAME并返回给本地域名服务器(注意如果链路较长的时候这一步可能重复多次,依次查询到多个CNAME)
-
本地域名服务器向CDN专用的域名解析服务器发起域名解析,CDN专用的域名解析服务器返回CDN全局负载均衡系统的IP地址给本地域名服务器
-
本地域名服务器将全局负载均衡系统的IP地址返回给浏览器
-
浏览器访问全局负载均衡系统的IP地址
-
全局负载均衡系统的IP地址根据浏览器所在机器的IP地址判断请求来源于哪个区域,返回对应区域的本地负载均衡服务器的IP地址给浏览器
-
本地负载均衡服务器根据
a. 用户IP地址,判断哪一台服务器距用户最近; b. 用户所请求的URL中携带的内容,判断哪一台CDN节点上有用户所需内容; c. 查询各个节点当前的负载情况,判断哪一台服务器尚有服务能力 来选择最合适的CDN 服务器返回对应的IP地址给浏览器
-
浏览器拿到IP地址向CDN节点获取数据(如果CDN节点有命中缓存直接返回用户所需数据,如果对应节点中没有缓存用户所需要数据,该CDN节点则需要去找到源站获取数据并缓存下来,下一次有用户访问同样的数据直接返回)。
-
三次握手建立TCP连接
-
浏览器发送HTTP请求,等待服务器应答
-
服务器响应请求返回数据
-
浏览器得到数据开始进行页面渲染
-
四次挥手断开TCP连接等
注意,步骤14-17的具体实现方式不是唯一的,可能是图中的Http重定向并访问下一节点IP给客户端的方式,也可能是对外暴露同一个IP,由GSLB直接转发客户端请求给下一站节点的方式,具体可以参考下CSDN的这边文章《全局负载均衡与CDN网络简介》
用CDN解决了什么问题:
-
减少用户访问网站的时延
将源站内容缓存到世界/全国各地的离用户最近的CDN节点,减少用户访问网站时的等待时间,提升用户体验。
-
跨运营商数据互通带来的时延问题
常见的解决方案为:使用多线机房,可以看成是出口线路同时接入多家运营商,这些运营商都可以访问同一个机房中缓存的数据。
-
减轻源站负载压力
CDN节点之间的智能冗余机制,可以有效降低黑客入侵、讲个ddos攻击对网站的影响,提升服务的稳定性。
-
节约成本
可以在全国各地设置CDN节点,不用考虑购买服务器与后续的托管运维,服务器之间镜像同步,也不用为了管理维护技术人员而烦恼,还节省了带宽资源、人力、精力和财力。
使用CDN的缺点:
网站内容更新时,CDN节点缓存还没失效,即使用户强制刷新网页让浏览器缓存失效,拿到的数据也不是新的。
可在CDN服务提供商提供的管理后台配置
腾讯云为例,未配置任何规则或请求未命中配置的规则时,默认遵循以下平台策略:
当用户请求您某一业务资源时,若源站对应的 HTTP Response Header 中存在 Cache-Control 字段,则遵循该 Cache-Control 。
若源站对应的 HTTP Response Header 中无 Cache-Control 字段,则:CDN 节点默认对该资源缓存600s。
https://intl.cloud.tencent.com/zh/search/?wd=%E7%BC%93%E5%AD%98&type=document&productId=228
如何更新CDN缓存
-
请求的url中拼接timestamp,随着时间的更新,不命中缓存,cdn节点会重新同步服务器最新的数据
http://www.xisenbao.com/a.txt
http://www.xisenbao.com/a.txt?timestamp=202206202253
-
调用cdn服务提供商的接口刷新缓存
下载CDN资源
直接下载cdn资源,使用a标签的download属性,点击超链接时会被浏览器解析成下载行为而不是打开超链接,注意download属性只能用于同源的url。我们都知道浏览器跨域行为是ban掉了返回的结果,如果引用不同源的资源,可以将返回内容转换成浏览器不能直接打开的二进制流文件。具体请参考文章 《前端从web服务器或者CDN下载资源》
<!DOCTYPE html> <html> <head> <meta charset="utf-8" /> <title></title> <script src="https://cdn.bootcdn.net/ajax/libs/axios/0.27.2/axios.js"></script> </head> <body> <!--去淘宝透了一张cdn资源--> <img src = "https://img.alicdn.com/imgextra/i2/6000000005627/O1CN01HY1GRG1rRDQMeexpd_!!6000000005627-0-octopus.jpg" alt="溪森堡的猫" /> <a href ="##" onclick="getBlob('https://img.alicdn.com/imgextra/i2/6000000005627/O1CN01HY1GRG1rRDQMeexpd_!!6000000005627-0-octopus.jpg','溪森堡的猫.jpg')">点击下载图片</a> </body> <script> function getBlob(url,fileName) { console.log(url); console.log(fileName); axios .get(url, { responseType: 'blob' }) .then(res => { data = res.data; if (!data) return; const blob = new Blob([data], {type: "image/png"}); const link = document.createElement("a"); link.style.display = "none" ; link.href = URL.createObjectURL(blob); // 根据二进制流对象生成一个url,是一个UTF-16 字符串,这个url没有禁止跨域的限制 link.download = fileName ;//下载之后保存的文件名 link.click(); //激活a标签 URL.revokeObjectURL(link.href); //createObjectURL每次调用都创建一个domstring,容易造成内存泄露,不需要的时候要用revokeObjectURL释放掉 link.remove(); }); } </script> </html>
- 获取cdn连接对应的内容,发送一个get请求
const url = 'cdn资源连接' const xhr = new XMLHttpRequest(); xhr.open('GET',url,false); xhr.send(null); if(xhr.status === 200){ //..... }
webpack配置CDN资源
其实就是在webpack启动和打包项目的时候动态插入script和style链接,后面专门写一篇文章介绍配置过程吧,溜了溜了。
突然,冷、彻骨的冷……一盆水霹头盖脸往溪森堡脸上泼去,耳边传来一句:“溪森堡,你居然在这睡懒觉,看我不打断你狗腿!”。努力撑开眼皮,看到一个身长五尺、肥头大耳的男人正骂骂咧咧,目之所及,都是湿漉漉的草杆,没有小猫……“是管家,害,梦醒了,要起来搬砖了。”
相关术语:
DNS
(Domain Name System) 域名系统,互联网的“号码本” ,由将域名解析成对应的IP地址的解析器和域名服务器组成。属于应用层协议,对应53端口,数据传输协议:UDP。
A记录
即Address记录,一种指向关系,将域名指向某一个IP地址,称为正向解析。
www.xisenbao.com —> 1.1.1.1
CNAME
也叫别名记录,一种指向关系,将一个域名指向多个域名,可以有多个CNAME指向同一个域名常用于CDN
aa.xisenbao.com —> www.xisenbao.com —> 1.1.1.1
bb.xisenbao.com —> www.xisenbao.com —> 1.1.1.1
cc.xisenbao.com —> www.xisenbao.com —> 1.1.1.1
当服务器IP变更时,无需逐条记录修改,只需修改www.xisenbao.com指向的IP地址即可
NS记录
NS 域名服务器(nameserver)记录,指定某域名由哪一台服务器来进行解析。用nslookup -qt=ns ezloo.com可进行查看。每个域名服务器中都有一个快取缓存区,主要用来记录该域名服务器(eg. .com服务器,.xisenbao服务器)查询出来的域名和IP对应关系的记录,下一次用户来查询同样的域名时,直接返回给用户。当当前DNS无法提供权威解析时,返回一条NS记录,一般以如下形式出现:
ns1.domain.com
ns2.domain.com

递归查询
DNS服务器在收到用户请求时,直接向用户终端返回一个准确的查询结果。若当前服务器中没有存储相关数据,需要自行向其他服务器查询获取相关数据并返回查询结果给用户终端。
迭代查询
DNS服务器收到本地域名服务器查询请求时,向本地域名服务器提供另一台DNS服务器地址,让本地域名服务器对该地址进行请求,依次循环直至返回查询结果。
域名系统
www.xisenbao.com

使用分布式的方式将域名解析工作分配给三个层级、不同域下(www,xyz等)的服务器,避免了命名冲突,又降低了服务器的压力。分三级,是为了减少本地域名服务器查询的往返次数,提高查询效率,减少解析时间。
根域名服务器
记录所有顶级域名服务器的地址,是域名解析的入口。世界上共有13个根域名(不是13台机器,负责管理这些域名的节点有上千个),以a-m开头,由12个机构负责运营管理。
顶级域名服务器
记录各二级域名对应的服务器地址。顶级域名由ICANN(互联网名称与数字地址分配机构)委任机构负责管理。
权威域名服务器
负责管理各自的主机,该域下的二级、三级甚至更多级别的域名都在权威域名服务器进行解析
中心节点
包括CDN网络管理中心和全局负载均衡DNS重定向解析系统。中心节点负责整个CDN网络的分发和管理。
边缘节点
由区域负载均衡设备和高速的缓存服务器组成。负载均衡设备保证各个节点的稳定运行和工作效率,高速缓存服务器则负责存储数据并返回给用户并且在未命中缓存的时候回源获取数据。
命中率
客户端请求的资源刚好在CDN节点缓存中,可以直接返回给用户的概率。命中次数/总访问次数。
回源率
客户端请求的资源没有在CDN节点缓存中,需要从源站获取的概率。回源次数/总访问次数。缓存系统分成一级缓存节点和二级缓存节点,以及缓存系统连接源站,二级缓存系统直连用户,回源的时候二级缓存系统找一级缓存系统,以及缓存系统也没有命中才找源站,减少向源站请求次数,提高效率。
分布式拒绝服务攻击,包含很多种攻击方式,其中一种是用代理软件发送大量的请求,使网络中存在大量数据包造成网络拥塞甚至导致服务器宕机,占用过多的服务资源导致网站无法响应。

原文链接:https://blog.csdn.net/hst_gogogo/article/details/125589419?ops_request_misc=%257B%2522request%255Fid%2522%253A%2522165918321816782395361439%2522%252C%2522scm%2522%253A%252220140713.130102334.pc%255Fblog.%2522%257D&request_id=165918321816782395361439&biz_id=0&utm_medium=distribute.pc_search_result.none-task-blog-2~blog~first_rank_ecpm_v1~times_rank-1-125589419-null-null.nonecase&utm_term=cdn
原创文章,作者:优速盾-小U,如若转载,请注明出处:https://www.cdnb.net/bbs/archives/187