原标题:2020最新Switch下载加速的原理与推荐「技术硬核向」

前几天宝可梦剑盾发布了DLC第二弹冠之雪原,期待已久的我赶紧下体验,神兽大礼包是真香啊啊。群里大家讨论的也热火朝天,同时因为群里经常会有新玩家问加速的问题,体贴细心的我就专门写个文章来解释和介绍一下吧。
众所周知非国行的Switch在国内的下载游戏速度非常慢,买个数字版游戏下载的时候速度慢到想哭,心急有玩不上,但原因可能很多玩家只是大概地知道是任天堂的服务器在国外。
略通小小服务器经验的我,就大致讲一讲具体的「慢」原理,以及几种流行的加速方式的优缺点。要是说的不对的地方,还请大家多多指教。
如果不想看原理就直接跳到下面的「如何加速」
为什么慢?
游戏的安装包、音乐、电影、照片这些静态文件,一般都会存储到cdn里,方便不同地区的用户就近取用。
问题又来了,CDN是什么呢?
粗暴地可以理解为分布在全国各地,全世界各地的巨大硬盘,上面装满了游戏、电影、音乐和照片。
举个例子就是,你家非常大,厨房冰箱里有饮料,但是每次要去拿饮料都得走很远,所以为你提供饮料的爸妈为你在每个房间都放了一个装满饮料的冰箱,这样你在家里任何一个房间都可以快速的拿到饮料。
全球CDN
如果你在北京,用电信的网络在听网易云音乐,那么你的歌曲就会优先加载存储在北京电信的CDN上,这样响应又快,速度又快。
说回任天堂,从eShop下载游戏,大部分流量在一个atum.hac.lp1.d4c.nintendo.net的地址产生。
按道理他会给我们返回一个最快的节点,结果发现我们实际下载的时候他居然是连接了23.212.190.57这个新西兰的节点,让我们到这里下载。因为中国和新西兰物理距离较远,所以延迟非常高,接近200ms。
国内直连延迟:较高
我让我在日本的朋友测试,在他们那边连接的日本CDN延迟只有3ms。

通过工具可以看到任天堂其实用了Akamai这家公司的CDN,Akamai是CDN的鼻祖,占据CDN市场半壁江山,就连苹果也是他们的客户。
而Akamai公司是跟国内很多网络公司有合作的,也就是Akamai是有中国区的CDN的。那为什么老任还让我们去连外国的呢?
因为任天堂在国内没有ICP许可证。而在国内有ICP许可证的索尼,PS4港服的下载经常都可以跑满速的。

那既然因为种种原因任天堂没拿到那个证,所以就不能在国内提供CDN,所以就慢到哭了。
那到底如何加速呢?
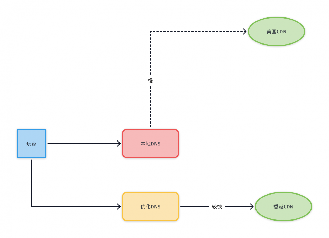
1. 改DNS
加速效果:❤
优点:免费,无须下载App
缺点,速度不稳定,需要多次测试才能达到稍好效果。
DNS相当于一个导航机器人,连接到DNS后你你问他,我要下载这个游戏去哪里下载呢?他就会给你指一个地址,然后你自己走路过去。

你可能会问,不是说任天堂的CDN不在国内吗?都是在国外,不同的DNS又有什么不同?
其实国外也分很多国家和地区的。比如从上海到日本,和从上海到美国,距离当然不同。
不同的DNS的导航地图是不一样的,有一些会知道你走香港比较快,有一些知道你走日本比较快,还有一些会把你带沟里去。
由于公共DNS是免费的,也有起到一些效果,但是因为他们的走势不定,不同地区和网络的玩家需要重复尝试,以达到较好的效果。多试几次的话,比裸连能提速个2-5倍。但是想要一两个小时之内玩上容量较大的第一方大作一般是比较困难的,以前的我就是睡一个觉,第二天醒来之后玩。
下面推荐一些亲测(9月18日)2020年最新速度较好的DNS,如果你有兴趣测试的话,可以在Switch的设置->互联网->互联网设置->你的WIFI->更改设置->IP地址->首选DNS填入下面地址。保存后测试下载速度。
1. 1.2.4.8 中国互联网络信息中心(CNNIC)
2. 168.126.63.1 韩国KT电信
3. 1.1.1.1 Cloudfare
4. 203.112.2.4 日本MIINET
5. 119.29.29.29 腾讯DNSPod6. 180.76.76.76 百度
测试效果如图(使用的是腾讯DNSPod):
裸连速度:非常低
改DNS后速度:快了近一倍
2. 代理服务器
加速效果:❤ ❤ ❤
优点:5-10元,按需付费。
缺点:不支持联机加速。
代理服务器加速图解
代理服务器能够在国内运营,只是他们拥有一些特权,比如电信的CN2,海底光缆直达全球,他相当于货车,你不用特地自己去国外拿数据,他自己有自己专属的高速通道,到国外帮你把数据拿回来,然后放到你面前。
这些代理服务器,所以你让他们帮你干活,付点汽油钱,他就麻溜地帮你跑腿。
具体设置也很简单,首先你要有一个代理服务器供应商,这里推荐【NS加速宝】,可以用腾讯绿色软件搜一下。
注册之后在Switch里面设置->互联网->互联网设置->你的WIFI->更改设置->IP地址->代理服务器->供应商提供给你的地址端口和账号密码,保存。
NS加速宝注册就有赠送免费流量,接下来就去下载吧。速度根据你的供应商的质量有所不同,一般来说都有5-10倍的提升。
测试效果如图(使用NS加速宝):
速度直接起飞
3. 加速器App
加速效果:❤ ❤ ❤
优点:
1. 加速效果好。
2. 支持联机加速。
缺点:
1. 收费较高,某易UU收费30元/月。
2. 需要手机或者电脑一直运行才可以帮Switch加速。
加速器App的逻辑跟代理服务器是类似的,区别是加速器的卡车拉货(游戏文件)之余,还需要你的手机或者电脑帮忙卸货。速度也是很快的,但是就需要一直开着。

比如某易uu+速器,支付费用之后。你可以在手机或者电脑开启一个代理服务器,然后Switch里面设置->互联网->互联网设置->你的WIFI->更改设置->IP地址->代理服务器->填写App提供的服务器和端口就可以了。
当然了,加速器App除了支持下载之余,还可以支持联机游戏,如果需要联机的小伙伴,那只能选择加速器啦。
4.加速路由器、加速插件
效果跟加速器App类似,但是需要更换自己家里的路由器,不建议手残党尝试。
如果家里的路由器支持安装加速插件的话,也可以尝试的。
以上就是我分享的一些信息,希望能帮到大家。
如果喜欢我写的文章,请多给我点赞回复,下次我再给大家讲讲联机加速的原理哦。
原文链接:https://www.sohu.com/na/427577817_120796226
原创文章,作者:优速盾-小U,如若转载,请注明出处:https://www.cdnb.net/bbs/archives/16534