目录
一、Redis数据库集群概述
redis群集有三种模式,分别是主从同步/复制、哨兵模式、Cluster,下面会讲解一下三种模式的工
作方式,以及如何搭建Cluster群集。在Redis中,实现高可用的技术主要包括持久化、主从复
制、哨兵和集群,下而分别说明它们的作用,以及解决了什么样的问题
⭐主从复制
主从复制是高可用Redis的基础,哨兵和cluster都是在主从复制基础上实现高可用的。主从复制主
要实现了数据的多机备份,以及对于读操作的负载均衡和简单的故障恢复。
缺陷:1、故障恢复无法自动化 2、写操作无法负载均衡 3、存储能力受到单机的限制。
⭐哨兵
在主从复制的基础上,哨兵实现了自动化的故障恢复。
缺陷:1、写操作无法负载均衡 2、存储能力受到单机的限制。
⭐集群(cluster官方推荐6台)
通过cluster,Redis解决了写操作无法负载均衡,以及存储能力受到单机限制的问题,实现了较为
完善的高可用方案。
二、三种模式介绍
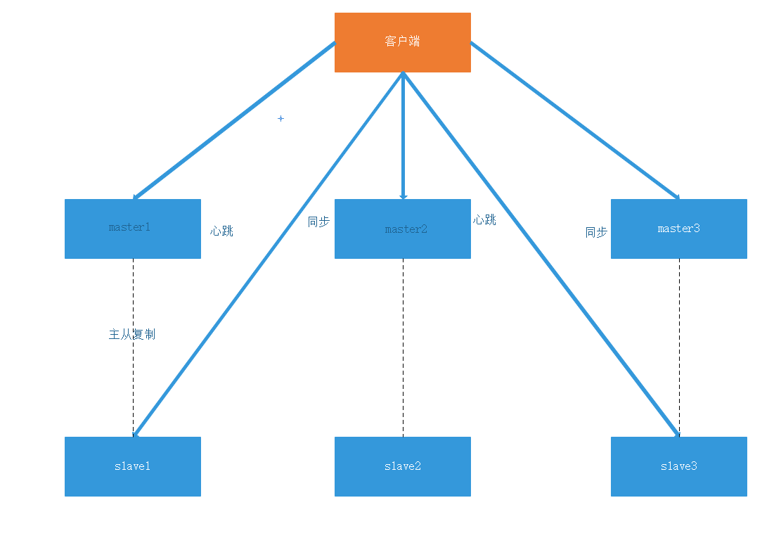
1、主从模式
通过持久化功能,redis保证了即使在服务器重启的情况下也不会丢失(或少量丢失)数据,因
为持久化会把内存中的数据保存到硬盘上,重启会从硬盘上加载数据,但是由于数据是存储
在一台服务器上的,如果这台服务器出现硬盘故障等问题,也会导致数据丢失。为了避免单
点故障,通常的做法是将数据库复制多个副本以部署在不同的服务器上,这样即使有一台服
务器出现故障,其他服务器依然可以继续提供服务,为此,redis提供了复制(replicaation)
功能,可以实现当一台数据库中的数据更新后,自动将更新的数据同步到其他数据库上。在
复制的概念中,数据库分为两类,一类是主数据库(master),另一类是从数据(slave)。主数
据可以进行读写操作,当写操做导致数据变化时自动将数据同步给数据库,而从数据库一般
是只读的,并接收主数据同步过来的数据。一个主数据库可以拥有多个从数据库,而一个从
数据库只能拥有一个主数据库

主从复制数据流向:
⭐若启动一个Slave机器进程,则它会向Master机器发送一个"sync_command"命令,请求同步连接
⭐无论是第一次连接还是重新连接,Master机器都会启动一个后台进程,将数据快照(RDB)保存到数据文件中(执行rdb操作),同时Master还会记录修改数据的所有命令并缓存在数据文件中。
⭐后台进程完成缓存操作之后,Master机器就会向Slave机器发送数据文件,Slave端机器将数据文件保存到硬盘上,然后将其加载到内存中,接着Master机器就会将修改数据的所有操作一并发送给Slave端机器。若slave出现故障导致宕机,则恢复正常后会自动重新连接。
⭐Master机器收到slave端机器的连接后,将其完整的数据文件发送给Slave端机几器,如果Mater同时收到多个slave发来的同步请求则waster会在后台启动一个进程以保存数据文件,然后将其发送给所有的Slave端机器确保所有的Slave端机器都正常。
⭐⭐Redis主从复制实验
搭建Redis主从复制
节点名 IP地址
master 192.168.182.175
slave1 192.168.182.134
slave2 192.168.182.163
1)安装Redis
三台服务器都需要安装
#按需求关闭安全策略
systemctl stop firewalld
systemctl disable firewalld
setenforce 0
yum -y install gcc gcc-c++ make

cd opt
tar -zxvf redis-5.0.9.tar.gz
cd redis-5.0.9
make && make PREFIX=/usr/local/redis install
#Redis源码包中直接提供了makefile文件 直接执行make与make install命令进行安装

cd /opt/utils
.install_server.sh
#回车,直到出现以下选项,手动修改为“/usr/local/redis/bin/redis-server”
Please select the redis executable path [usrlocalbinredis-server] usrlocalredisbinredis-server

把redis的可执行程序文件放入路径环境变量的目录中
ln -s /usr/local/redis/bin/* /usr/local/bin/
/etc/init.d/redis_6379 stop #停止
/etc/init.d/redis_6379 start #启动
/etc/init.d/redis_6379 restart #重启
/etc/init.d/redis_6379 status #状态

修改配置 /etc/redis/6379.conf 参数
vim /etc/redis/6379.conf
bind 127.0.0.1 192.168.182.163 #70行,添加 监听的主机地址
(2) 修改Redis配置文件
① Master节点
vim /etc/redis/6379.conf
bind 0.0.0.0
#70行,修改监听地址为 0.0.0.0

daemonize yes
#137行,开启守护进程

logfile /var/1og/redis_6379.1og
#172行,指定日志文件目录

dir var/lib/redis6379
#264行,指定工作目录

appendonly yes
#700行,开启 AOF 持久化功能

Slave1、2节点
vim /etc/redis/6379.conf
bind 0.0.0.0
#70行,修改监听地址为 0.0.0.0

daemonize yes
#137行,开启守护进程
logfile /var/log/redis_6379.log
#172行,指定日志文件目录

dir var/lib/redis6379
#264行,指定工作目录

replicaof 192.168.182.163 6379
#288行,指定要同步的 Master 节点 IP 和端口

appendonly yes
#700行,开启 AOF 持久化功能

/etc/init.d/redis_6379 restart
#重启服务使配置生效


slave1

Slave2

日志内容

进行主从复制验证 tail -f /var/log/redis_6379.log #查看master节点日志 redis-cli info replication #master上验证从节点
Redis查看主从状态命令

2、哨兵

(1)哨兵数据流向:
⭐哨兵监控redis集群的目的
1、首先主节点的信息是配置在哨兵(Sentinel)的配置文件中
2、哨兵节点会和配置的主节点建立起两条连接,分别为:命令连接和订阅连接
PS:Redis发布订阅(pub/sub)是一种消息通信模式:发送者(pub)发送消息,订阅者(sub)接收消息。
3、哨兵会通过命令连接每10s发送一次INFO命令,通过INFo命令,主节点会返回自己的run_id和自己的从节点信息
4、哨兵会对这些从节点也建立两条连接命令连接和订阅连接
5、哨兵通过命令连接向从节点发送INFO命令,获取到他的一些信息:
run id (redis服务器id)
role(职能)
从服务器的复制偏移量offset
⭐哨兵之间的监控,以及哨兵集群的(分布式特点-数据共享):
6、通过命令连接向服务器的sentinel:hello频道发送一条消息,内容包括自己的ip端口、run id、配置.(后续投票的时候会用到)等
7、通过订阅连接对服务器的sentinel:hello频道做了监听,所以所有的向该频道发送的哨兵的消息都能被接受到
8、解析监听到的消息,进行分析提取,就可以知道还有那些别的哨兵服务节点也在监听这些主从节点了,更新结构体将这些哨兵节点记录下来
9、向观察到的其他的哨兵节点建立命令连接—-没有订阅连接
⭐⭐命令连接:建立一个连接,用来发送一条命令
目的:为了与对方服务器建立连接和发送请求
⭐⭐订阅连接:为了和对方服务器,保持一个持续性的请求和响应的关系
目的:类似于listen监听,一旦有数据,则会提取到本地服务器
⭐⭐订阅者:发送订阅连接的服务器、服务
解释:对一个服务\服务器进行“持续性的绑定”,用于以后获取数据
⭐⭐发送者:响应进行“订阅”的服务器,反馈自身的数据
解释:向绑定的对象,提供数据的一方
⭐⭐INFO命令:一条命令连接,用来请求、调用备订阅端的本身数据
目的:“提醒”被订阅端 发送数
⭐⭐offset命令:段偏移量,和mysql中postiong类似,主要用于记录每天数据保存在内存n/持久化文件中的位置
解释:就是redis数据库在持久化后保存在文件中的位置\保存在内存中的位置 类似于postion
⭐⭐sentinel:hello频道:哨兵集群中,共享数据、获取数据的一个内存中的信号
目的:让哨兵集群 各个节点之间数据共享,相互发现
(2)哨兵模式下的故障迁移
1、主观下线
哨兵(Sentinel)节点会每秒一次的频率向建立了命令连接的实例发送PING命令,如果在down-after-milliseconds毫秒内没有做出有效响应包括(PONG/LOADING/MASTERDOWN),以外的响应,哨兵就会将该实例在本结构体中的状态标记为SRI_s DOwN主观下线
2、客观下线
当一个哨兵节点发现主节点处于主观下线状态是,会向其他的哨兵节点发出询问,该节点是不是已经主观下线了。如果超过配置参数quorum个节点认为是主观下线时,该哨兵节点就会将自己维护的结构体中该主节点标记为SRIODOWN客观下线询问命令SENTINEL is-master-down-by-addr
3、master选举
在认为主节点客观下线的情况下,哨兵节点节点间会发起一次选举,命令为:SENTINEL is-master-down-by-addr只是runid这次会将自己的runid带进去,希望接受者将自己设置为主节点。如果超过半数以上的节点返回将该节点标记为leacer的情况下,会有该leader对故障进行迁移
4、故障转移
在从节点中挑选出新的主节点
通讯正常
优先级排序
优先级相同时选择offset最大的
优点:
高可用,哨兵模式是基于主从模式的,所有主从模式的优点,哨兵模式都具有有;哨兵集群可以进行故障的自动切换,系统更健壮,可用性更高缺点:
redis比较难支持在线扩容,在群集容量达到上限时在线扩容会变得很复杂
(3)Redis哨兵模式实验
于主从复制
先查看三台虚拟机状态
Master

Slave1

Slave2

查看主从复制状态

修改配置文件(所有节点)
vim /opt/redis-5.0.7/sentinel.conf

protected-mode no #17行,关闭保护模式

port 26379 #21行,Redis哨兵默认的监听端口

daemonize yes #26行,指定sentinel为后台启动

logfile "/var/log/sentinel.log" #36行,指定日志存放路径

dir "/var/lib/redis/6379" #65行,指定数据库存放路径

sentinel monitor mymaster 192.168.184.10 6379 2 #84行,修改

指定该哨兵节点监控192.168.184.10:6379这个主节点,该主节点的名称是mymaster,最后的2的含义与主节点的故障判定有关:至少需要2个哨兵节点同意,才能判定主节点故障并进行故障转移
sentinel down-after-milliseconds mymaster 30000 #113行,判定服务器down掉的时间周期,默认30000毫秒(30秒)

sentinel failover-timeout mymaster 180000 #146行,故障节点的最大超时时间为180000(180秒)

#启动哨兵模式
redis-sentinel /opt/redis-5.0.7/sentinel.conf & #先启动master,再启动slave
#查看哨兵信息
redis-cli -p 26379 info sentinel


#模拟故障
kill -9 redis的进程
#查看哨兵的信息
redis-cli -p 26379 info sentinel

#查看日志
tail -f /var/log/sentinel.log

关闭之后 slave1 192.168.182.134顶替为master


3、Redis群集
(1)redis是一个开源的kevvalue存储系统,受到了广大互联网公司的青睐。redis3.0版本之前只
支持单例模式,在3.0版本及以后才支持集群redis集群采用P2P模式,是完全去中心化的,不存在
中心节点或者代理节点;
(2)为了实现集群的高可用,即判新节点是否健康(能否正常使用),redis-cluster有一个投票容
错机制如果集群中超过半数的节点投票认为某个节点挂了,那么这个节点就挂了(fail)。这是判断节
点是否挂了的方法
创建redis 6个端口的工作目录1、搭建Cluster集群
redis的集群一般需要6个节点,3主3从。方便起见,这里所有节点在同一台服务器上模拟:
以端口号进行区分:3个主节点端口号:6001/6002/6003, 对应的从节点端口号:6004/ 6005/ 6006。
cd /etc/redis/
mkdir -p redis-cluster/redis600{1..6}

vim /opt/redis.sh #!/bin/bash for i in {1..6} do cp /opt/redis-5.0.7/redis.conf /etc/redis/redis-cluster/redis600$i cp /opt/redis-5.0.7/src/redis-cli /opt/redis-5.0.7/src/redis-server /etc/redis/redis-cluster/redis600$i done sh -x /opt/redis.sh cd /etc/redis/redis-cluster/redis 6001

vim redis.conf
bind 0.0.0.0
#69行,注释掉bind项或不修改,默认监听所有网卡

protected-mode no
#88行,修改,关闭保护模式

port 6001
#92行,修改,redis监听端口,

daemonize yes
#136行,开启守护进程,以独立进程启动

cluster-enabled yes
#832行,取消注释,开启群集功能

cluster-config-file nodes-6001.conf
#840行,取消注释,群集名称文件设置

cluster-node-timeout 15000
#846行,取消注释群集超时时间设置

appendonly yes
#700行,修改,开启AOF持久化
其他5个配置文件除端口号外改动相同
cp redis.conf ../redis6002/
—>yes
#根据对应配置文件启动redis
vim /opt/redis_start.sh
#!/bin/bash
for d in {1..6}
do
cd /etc/redis/redis-cluster/redis600$d
redis-server redis.conf
done
ps -ef | grep redis

#根据对应配置文件启动redis
vim /opt/redis_start.sh
#!/bin/bash
for d in {1..6}
do
cd /etc/redis/redis-cluster/redis600$d
redis-server redis.conf
done
ps -ef | grep redis
sh -x /opt/redis_start.sh

加入集群
redis-cli –cluster create 127.0.0.1:6001 127.0.0.1:6002 127.0.0.1:6003 127.0.0.1:6004 127.0.0.1:6005 127.0.0.1:6006 –cluster-replicas 1
#六个实例分为三组,每组一主一从,前面的做主节点,后面的做从节点
#下面交互的时候需要输入 yes 才可以创建
#-replicas 1 表示每个主节点有一个从节点


验证:
redis-cli -p 6001 -c #加-c参数,节点之,间就可以互相跳转
127.0.0.1:6001> cluster slots #查看节点的哈希槽编号范围
1) 1) (integer) 5461
2) (integer) 10922 #哈希槽编号范围
3) 1) "127.0.0.1"
2) (integer) 6002 #主节点IP和端口号
3) " f53d796754794c1ad645a1409f701db1ecac455e"
4) 1) "127.0.0.1"
2) (integer) 6004 #从节点IP和端口号
3) " 4f253390a76552ee7878cba2566571946ce93a78"

三、 Redis三种集群模式区别
1、主从复制
优点:
- 支持主从复制,主机会自动将数据同步到从机,可以进行读写分离;
- 为了分载 Master 的读操作压力,Slave 服务器可以为客户端提供只读操作的服务,写服务仍然必须由Master来完成;
- Slave 同样可以接受其它 Slaves 的连接和同步请求,这样可以有效的分载 Master 的同步压力;
- Master Server 是以非阻塞的方式为 Slaves 提供服务。所以在 Master-Slave 同步期间,客户端仍然可以提交查询或修改请求;
- Slave Server 同样是以非阻塞的方式完成数据同步。在同步期间,如果有客户端提交查询请求,Redis则返回同步之前的数据;
缺点
- Redis不具备自动容错和恢复功能,主机从机的宕机都会导致前端部分读写请求失败,需要等待机器重启或者手动切换前端的IP才能恢复(也就是要人工介入);
- 主机宕机,宕机前有部分数据未能及时同步到从机,切换IP后还会引入数据不一致的问题,降低了系统的可用性;
- 如果多个 Slave 断线了,需要重启的时候,尽量不要在同一时间段进行重启。因为只要 Slave 启动,就会发送sync 请求和主机全量同步,当多个 Slave 重启的时候,可能会导致 Master IO 剧增从而宕机。
- Redis 较难支持在线扩容,在集群容量达到上限时在线扩容会变得很复杂;
2、哨兵
优点:
- 哨兵模式是基于主从模式的,所有主从的优点,哨兵模式都具有。
- 主从可以自动切换,系统更健壮,可用性更高(可以看作自动版的主从复制)。
缺点:
- Redis较难支持在线扩容,在集群容量达到上限时在线扩容会变得很复杂。
3、Cluster 集群模式(Redis官方)
集群特点
- 所有的 redis 节点彼此互联(PING-PONG机制),内部使用二进制协议优化传输速度和带宽。
- 节点的 fail 是通过集群中超过半数的节点检测失效时才生效。
- 客户端与 Redis 节点直连,不需要中间代理层.客户端不需要连接集群所有节点,连接集群中任何一个可用节点即可。
原文链接:https://blog.csdn.net/ruocheng6/article/details/124261735
原创文章,作者:优速盾-小U,如若转载,请注明出处:https://www.cdnb.net/bbs/archives/16141